品牌私域

    今日:12| 主题:1063
收藏本版 (1)
发表新帖
像儚辷様媄 快消品牌的营销新出路!校园营销玩法大赏 attach_img folder_common
一、快消品牌发展困境 快消品是疾速消费品的简称,其作为消费市场中的重要组成部分,不管是在消费速度还是产品的更新迭代上都是消费市场中充满活力的一部分。面对快消品这样一个庞大的消费市场,在很多方面都面临发 ...
最后发表: 像儚辷様媄@ 2023-3-3 11:27 130 0 2023-3-3
回忆如烟烟如梦 30年传统老店好利来是如何保持品牌年轻化? attach_img folder_common
橙就定位方法实际“认知差异化+可视差异化+体验差异化”体系 — 解析“好利来”价值定位 提及中国第一的本土蛋糕品牌,每个人会有不同的答案但我置信好利来蛋糕一定会是备选答案之一。作为一家成立1991年轻字号中国 ...
最后发表: 回忆如烟烟如梦@ 2023-3-3 11:26 152 0 2023-3-3
见蝴蝶飞越森林 雅迪新车火了,网友称“八嘎车”! attach_img folder_common
作者 | 兵法先生 来源 | 营销兵法(ID:lanhaiyingxiao) 无须置疑,年轻化对品牌来说是长期性的攻坚战,越是生命力顽强的品牌,越是懂得在不同语境下与品牌的目的用户沟通,在丰富本身外延之余,更懂得去引领消费潮 ...
最后发表: D8LiO0t@ 2023-3-3 11:23 223 5 2023-3-3
花落一肩香粉颈 全渠道品牌营销知多少? attach_img folder_common
O2O下,全渠道营销被提及,但是大家所知道了解到全渠道营销包含什么呢?他与品牌之间存在怎样样的发展关系?与品牌用户之间的沟通更是怎样的方式呢?欢迎大家共同讨论! ...
最后发表: jCgT25J@ 2023-3-3 11:19 350 5 2023-3-3
①個仌漃瘼╮ HNC健康营养展·广州寻商会 暨2023大健康品牌营销与创新 ... folder_common
寻商会是HNC健康营养展应用展会平台优势打造的大健康行业品牌营销大会,旨在聚焦不同地区健康行业特征和企业痛点,一同讨论大健康行业品牌企业关怀的话题,包括洞察消费需求、讨论品牌营销策略、深挖产品力、关注运 ...
最后发表: ①個仌漃瘼╮@ 2023-3-3 11:14 118 0 2023-3-3
暗香疏影 网络营销,如何选择最合适品牌的营销渠道 attach_img folder_common
在营销上,每个行业会有最合适的渠道,每个产品都能够有最合适的渠道,对于初创公司或者新产品来说,营销后期最重要的工作就是找到最合适本人企业的传播渠道。 前段工夫在做企业网络营销中遇到了一件事,很有意思, ...
最后发表: 暗香疏影@ 2023-3-3 11:14 165 0 2023-3-3
樱开满厅堂 从内容营销到影响力营销:品牌传播新形式 folder_common
在传统营销中,品牌需求花费大量的资金和精神来推销产品或服务,以便博得消费者的信任和忠实度。但是,在数字化时代的明天,消费者的购买决策越来越多地遭到互联网和社交媒体的影响,品牌需求顺应这种变化,经过内容 ...
最后发表: 樱开满厅堂@ 2023-3-3 11:13 138 0 2023-3-3
手心的蔷薇 如何应用营销组合发掘客户需求? folder_common
一个小时的《营销组合研讨》讲座,还是很接地气,让我学习了几个新概念。 [*]技术营销从内容维度出发,营销组合针对的是企业客户、合作伙伴以及开发者用户。 [*]客户关怀的不只仅是技术,还有行业、产品、个人绩效 ...
最后发表: 手心的蔷薇@ 2023-3-3 11:13 106 0 2023-3-3
飞花万盏 品牌扎堆、营销内卷,从梅花里破圈看新酒饮的另一种解法 ... attach_img folder_common
浪潮导读:在才能所及范围内将最好的产品带给消费者,将复购交给消费者的目光和信任。 作者 | 曹瑞 2022年以来,新消费全体遇冷,微醺之风似乎也吹不动了—— 资本端,2021年,一共有37个低度酒相关的项目获得资本 ...
最后发表: 飞花万盏@ 2023-3-3 11:11 144 0 2023-3-3
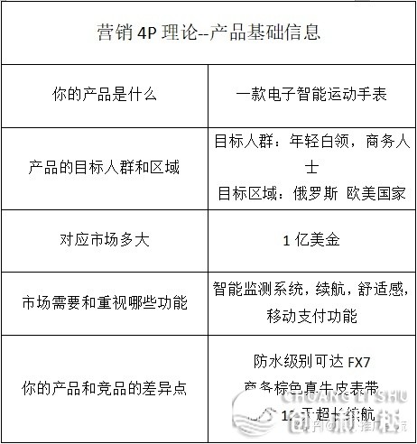
一夜落花 经典的4P营销实际如何助力品牌出海营销 attach_img folder_common
作为一项最为基础的营销策略,4P实际曾经诞生超过60年,如今照旧被广大营销管理人员运用。在如今的出海营销热潮中,4P实际依然有着不容忽视的作用。本篇文章就将为你讲解,如何用4P实际来有效地推行和销售你的产品, ...
最后发表: 一夜落花@ 2023-3-3 11:11 116 0 2023-3-3
逆光海 找到合适的“李佳琦”,出海品牌如何玩转网红营销? attach_img folder_common
网红营销正在成为一种不可或缺的品牌营销手腕。正如双十一前夕“一切女生”提早埋头做功课”一样,眼下许多欧美消费者也正忙着经过各类网络渠道寻觅年终大促的“必买清单”。谷歌趋向显示,“Black Friday”(黑色星 ...
最后发表: 逆光海@ 2023-3-3 11:07 168 0 2023-3-3
风雪一更 体育营销洞察 | 社交媒体和影响者闯入大赛营销主流阵地 attach_img folder_common
社交媒体的网红营销以及运动员影响者营销曾经成为当下接触目的受众、提升品牌知名度和加强与粉丝关系的有效工具。 虽然社交媒体曾经身处体育营销市场核心地位很长一段工夫了,但是不能否认的是,体育的社交媒体营 ...
最后发表: 风雪一更@ 2023-3-3 11:03 159 0 2023-3-3
我想你我的懒猪 如何为饮用水打形成功品牌?黄金天分为润田翠另辟营销发展 ... attach_img folder_common
背景 江西润田饮料股份有限公司是一家已有25年的历史,以瓶装饮用水为核心产品的快销品企业,在江西拥有很高的知名度和市场份额。虽然在品牌知名度上和农夫山泉、百岁山还存在较大的差距,但仰仗其优秀的产品质量和 ...
最后发表: 我想你我的懒猪@ 2023-3-3 11:01 119 0 2023-3-3
杉树鹿夏 建议收藏 | 3月全行业营销热点抢先看! attach_img folder_common
欢迎离开微思敦「2023营销日历」系列连载。 每期,我们都会选取一些代表性营销节点,结合3C家电、美妆个护、母婴、宠物、食品饮料、网服、电商等七大行业,协助品牌更深化的了解当月的热点营销玩法。 第一期(1月) ...
最后发表: YYGG9b6gv@ 2023-3-3 11:00 100 1 2023-3-3
树屿牧歌 昕锐社:品牌数字营销成熟度的重要性 attach_img folder_common
假如品牌不熟习审查或评价数字营销成熟度的概念,能够会疑惑为什么以为有必要这样做。审查数字成熟度的价值在于,它可以疾速为品牌提供一个“标准”基准,供品牌组织的数字营销活动改进。在当今的数字环境中,将品牌 ...
最后发表: 树屿牧歌@ 2023-3-3 11:00 114 0 2023-3-3
拢一蓑烟雨 品牌做好软文营销的“秘诀”——排名优化 attach_img folder_common
说到提升品牌影响力,软文营销是目前常用到的推行方式,相比于其他推行方式,软文营销的成本更低、风险更小,对于中小型企业而言更具优势,是一种值得长期运用的高效推行方式。不过面对如何做好软文营销,也成为不少 ...
最后发表: 拢一蓑烟雨@ 2023-3-3 10:59 135 0 2023-3-3
更吹落、星如雨 品牌企微私域运营管控攻略 attach_img folder_common
很多企业和品牌都已末尾运营起本人的私域流量池,不管什么身处行业都应该知晓私域流量的概念。私域流量是相对于公域流量来说的概念,指的是我们不用付费,就可以恣意工夫、恣意频次,直接触达到的用户,比如我们沉淀 ...
最后发表: 更吹落、星如雨@ 2023-3-3 10:59 119 0 2023-3-3
冰融成水 借势营销!2023全年营销热点,你都清楚了吗? attach_img folder_common
近日,远丰整理了《2023年全年营销热点》,想要常年业绩长虹,必不可少的营销策略就是借势营销。 2023年,让我们自动出击,把握住这些流量密码,让我们能完成业绩增长。 · 2023年营销日历 · 一月营销日历 202 ...
最后发表: 冰融成水@ 2023-3-3 10:59 151 0 2023-3-3
顺着流萤 回绝标签,三八女生节的文案话题营销就该不被定义 attach_img folder_common
新一期的五分钟话题营销又来啦,我们跟大家聊一下,三八妇女节如何去做话题营销,我们会从三个方面来停止。 第一个是话题文案,第二个是视频剧情,第三个则是产品及品牌体验。 VOL.1 女王专属 可以关联的词有:皇 ...
最后发表: 顺着流萤@ 2023-3-3 10:57 103 0 2023-3-3
冰雨_落花 浩方集团:品牌出海时期如何有序展开红人营销工作 attach_img folder_common
作为品牌、内容平台以及全球消费者的衔接纽带,红人营销近年来备受企业关注。据知名机构Statista Research统计,红人营销市场规模从2016年的17亿美元增至2022年的164亿美元,在短短的6年内完成近10倍的增长。 在红人 ...
最后发表: 冰雨_落花@ 2023-3-3 10:53 124 0 2023-3-3

快速发帖

还可输入 80 个字符
您需要登录后才可以发帖 登录 | 立即注册 qq_login

本版积分规则

用专业创造成效
400-778-7781
周一至周五 9:00-18:00
意见反馈:server@mailiao.group
紧急联系:181-67184787
ftqrcode

扫一扫关注我们

Powered by 职贝云数A新零售门户 X3.5© 2004-2025 职贝云数 Inc.( 蜀ICP备2024104722号 )