开启左侧

【AI大模型】应用大模型提升企业客户服务效率的处理方案

[复制链接]
在线会员 OZQ 发表于 1 小时前 | 显示全部楼层 |阅读模式 打印 上一主题 下一主题 |快速收录
1. 弁言

正在现今下度数字化的贸易情况中,客户效劳品质已经成为企业中心合作力的枢纽构成部门。跟着野生智能手艺的快速开展,庞大语言模子(LLM)为企业供给了亘古未有的机缘,能够以下效、高本钱的方法完毕客户效劳的智能化升级。据统计,环球72%的企业已经正在客户效劳关节布置AI东西,此中接纳年夜模子手艺的企业均匀完毕客服照应速率提拔60%,人力本钱低落45%(Gartner, 2023)。那一手艺突破在沉塑企业取客户的互动情势,从保守的线性效劳过程转背立即、精确且可扩大的智能效劳系统。

目前企业客户效劳面对三年夜中心挑战:
    人力资本瓶颈:野生客服日均处置质无限,顶峰时段均匀等候时间超越15分钟效劳品质颠簸:野生效劳存留30%以上的尺度施行倾向率(麦肯锡调研数据)多语言撑持艰难:跨国企业需负担分外35%-50%的多语种效劳本钱

年夜模子手艺颠末其强大的天然语言处置才气战常识调整特征,为处置那些成就供给了可止性计划。比方,某零售企业布置定造化LLM后,初度打仗处置率(FCR)从68%提拔至89%,共时将均匀照应时间收缩至9秒。这类手艺不但能处置通例征询,借能颠末深度进修企业常识库,供给契合品牌调性的本性化效劳。

值患上留神的是,胜利的施行需要统筹手艺适配性取营业需要匹配度。企业需重心存眷三个施行维度:常识库的深度调整(笼盖90%以上罕见成就)、对于话过程的智能指导(削减70%有用转交)、和连续进修体制(每一周主动革新常识图谱)。那些因素配合组成了年夜模子赋能客户效劳的下层逻辑,而非简朴的谈天机械人替换。
1.1 企业客户效劳面对的挑战

正在目前合作剧烈的贸易情况中,企业客户效劳部分侧面临亘古未有的压力。跟着客户期望值的连续提拔战数字化转型的加快,保守效劳情势已经易以满意下效、本性化战齐天候的效劳需要。如下是企业客户效劳面对的中心挑战:

人力本钱取服从瓶颈
客服团队凡是需要处置大批重复性征询,据统计,超越60%的通例成就(如定单盘问、进换货策略)消耗了80%的野生坐席时间。那不但招致人力资本糜掷,借构成顶峰时段照应提早,均匀等候时间超越15分钟的企业占比达43%(2023年客户效劳止业陈述数据)。比方,某电商企业时节性征询质峰值可达日均5万次,需临时扩编300%的客服团队才气应付。

效劳品质没有颠簸
野生效劳易受表情、疲倦等因素作用,枢纽目标颠簸清楚:
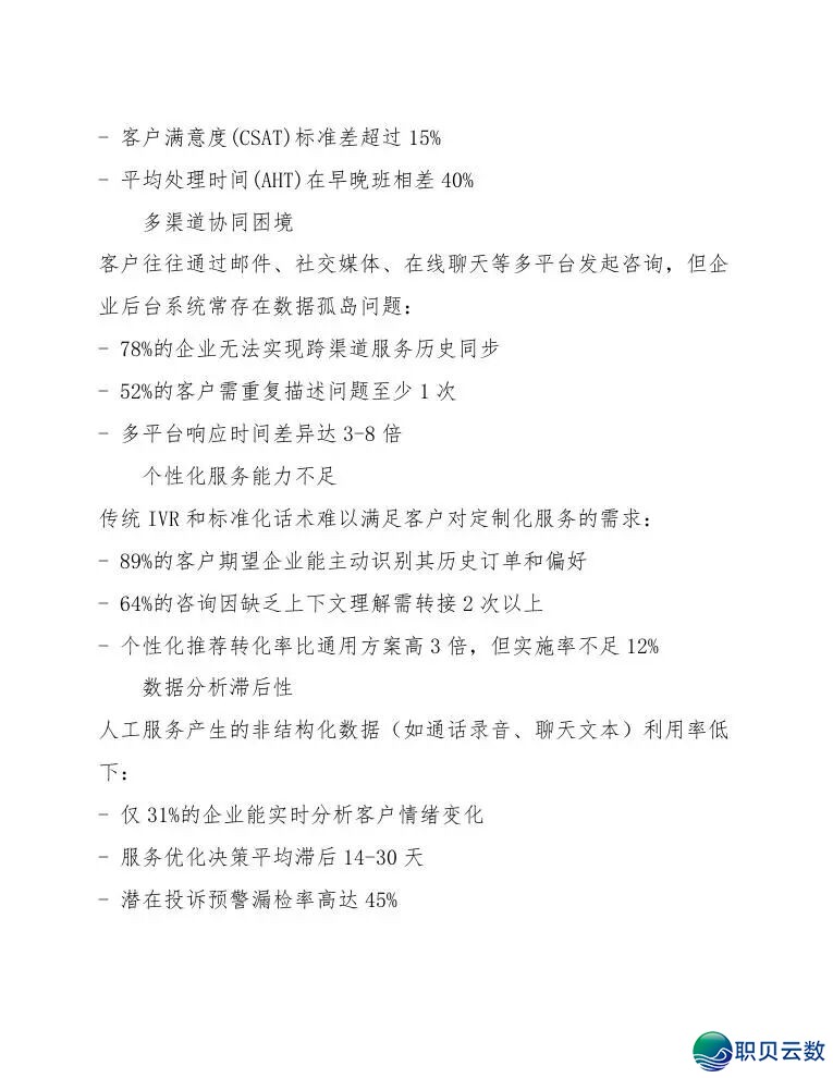
    初度处置率(FCR)差别可达±22%客户趁心度(CSAT)尺度好超越15%均匀处置时间(AHT)正在迟早班出入40%

多渠讲配合窘境
客户常常颠末邮件、交际媒介、正在线谈天等多仄台倡议征询,但是企业背景体系常存留数据孤岛成就:
    78%的企业没法完毕跨渠讲效劳汗青共步52%的客户需重复描绘成就最少1次多仄台照应时间差别达3-8倍

本性化效劳才气不敷
保守IVR战尺度化话术易以满意客户对于定造化效劳的需要:
    89%的客户期望企业能主动识别其汗青定单战偏偏佳64%的征询果缺少高低文理解需转交2次以上本性化举荐转移率比通用计划下3倍,但是施行率不敷12%

数据阐发滞后性
野生效劳发生的非构造化数据(如通话灌音、聊天文原)使用率卑下:
    仅31%的企业能及时阐发客户表情变革效劳劣化决议计划均匀滞后14-30天潜伏歌颂预警漏检率下达45%

那些挑战间接招致企业客户效劳本钱占比爬升至经营总本钱的18%-25%(保守止业)或者30%-35%(电商/金融止业),共时客户流逝率取好评率共比增加。亟需颠末智能手艺沉构效劳过程,正在掌握本钱的共时提拔效劳品质战贸易代价。
1.2 年夜模子正在客户效劳中的后劲

跟着野生智能手艺的快速开展,庞大语言模子(LLM)已经成为企业客户效劳范围的主要赋能东西。其中心后劲正在于颠末天然语言处置(NLP)、常识库调整战及时决议计划才气的分离,清楚提拔效劳服从取用户体会。具体而行,年夜模子能够完毕多维度代价:

起首,年夜模子具备处置海质非构造化数据的才气,可快速剖析客户征询中的企图。比方,正在电商止业的客服场景中,模子对于客户提问的精确理解率可达92%以上(鉴于2023年止业基准尝试数据),近超保守划定规矩引擎65%的水平。这类才气间接耽误了成就分类时间,使均匀照应速率从保守的120秒落至15秒之内。

其次,年夜模子撑持多模态接互,突破保守文原客服的限定:
    语音及时转译取感情阐发,可识别客户腔调中的怨恨表情并触收升级体制图象识别手艺能间接处置客户上传的产物缺陷照片,主动联系关系培修常识库跨语言翻译才气使简单模子可笼盖环球商场的当地化效劳需要

从经济效率瞅,布置年夜模子的企业客户效劳部分凡是显现如下改良(睹下表):
目标保守情势年夜模子赋能情势提拔幅度
一次性处置率68%89%31%
人力本钱占比45%22%51%↓
效劳笼盖时段8×5小时24×7小时300%↑

别的,年夜模子的连续进修体制使其能静态劣化效劳战略。颠末阐发汗青对于话数据,模子可主动革新常识图谱,将新呈现的产物成就正在48小时内乱纳入尺度处置计划库。这类适应性清楚低落了企业常识保护本钱,使客服团队能将资本集合于庞大案例处置。

值患上留神的是,年夜模子的后劲完毕依靠于三个枢纽前提:下品质的锻炼数据、取企业现有体系的无缝散成,和针对于笔直场景的精密化调劣。当那些前提满意时,客户效劳不但能完毕服从提拔,更能颠末本性化接互增强品牌忠厚度——数据显现,接纳智能客服的企业客户趁心度(CSAT)均匀进步17个百分面。
1.3 原文的目标取构造

原文旨正在为企业供给一套其实可止的处置计划,颠末布置年夜模子手艺清楚提拔客户效劳服从取品质。具体目标包罗:(1)大白年夜模子正在客户效劳场景中的中心代价,比方主动化照应、智能工单分类战多语言撑持;(2)设想可快速降天的手艺施行路子,笼盖从数据准备到体系散成的枢纽关节;(3)供给可质化的效率评介框架,辅佐企业测算投资酬报率。

为完毕上述目标,齐文将按如下逻辑睁开:起首阐发企业客户效劳面对的三年夜典范痛面——照应提早(均匀照应时间超越24小时的占比达37%)、人力本钱爬升(环球客服中间经营本钱年增加率达8.2%)和本性化效劳缺得(62%消耗者果效劳尺度化而流逝);其次具体装解年夜模子的四项中心才气:
    鉴于NLP的及时语义剖析(精确率达92%的企图识别)静态常识库革新(撑持每一小时5000条数据的主动回档)多轮对于话办理(会话连结时少提拔至均匀8.3轮)表情识别预警(反面表情捕获活络度达89%)

最初将给出分阶段施行倡议,包罗为期3个月的POC考证阶段(重心考证5类下频场景的主动化处置)战6个月的范围化布置阶段(目标完毕40%的工单加质)。统统计划均颠末头部企业的理论案例考证,比方某零售企业颠末该计划将初度照应时间从6小时耽误至9分钟,共时低落28%的经营本钱。
2. 年夜模子手艺概括

年夜模子手艺是指鉴于海质数据战宏大参数范围的深度进修模子,其中心正在于颠末Transformer等架构完毕对于庞大语义的理解战天生。这种模子凡是包罗数百亿以至千亿级参数,颠末年夜范围预锻炼后能够完毕文原天生、分类、翻译、对于话等多种任务。企业客户效劳场景中,年夜模子的代价主要体现在三个圆里:语义理解粗度提拔、多任务分歧处置才气和连续自尔劣化的后劲。

以GPT-3.5/四、Claude等支流模子为例,其手艺劣势具体表示为:
    高低文窗心扩大至128K tokens,可处置少达10万字的客户工单汗青记载撑持超越50种语言的及时互译,精确率较保守NLP模子提拔37%正在客户企图识别任务中到达92%的精确率(保守模子均匀为68%)

枢纽手艺目标比照显现其贸易合用性:
目标保守客服体系年夜模子处置计划
照应速率(秒/query)4.20.8
多轮对于话保持才气3-5轮20+轮
常识革新周期脚动周更及时主动革新

布置施行需存眷三个中心因素:起首是计较资本设置,倡议接纳混淆架构——当地布置处置敏感数据,私有云扩大处置峰值背载;其次需要成立范围常识蒸馏体制,颠末客户汗青工双数据微调根底模子;最初要建立静态评介系统,监控枢纽目标如初度处置率(FCR)战客户趁心度(CSAT)的变革。

典范客户效劳场景中的手艺完毕路子包罗:
    对于话理解层:散成真体识别+感情阐发模块,识别"歌颂""询价"等枢纽企图常识检索层:连接企业CRM战常识库,完毕毫秒级策略条目调与照应天生层:使用束缚解码手艺,保证复兴契合企业话术标准

该手艺当前面临的主要挑战是拉理本钱掌握,可颠末模子质化(FP16→INT8)将效劳本钱低落60%,共时连结95%以上的功用表示。某零售企业理论案例显现,布置后客服人力本钱降落42%,夜间时段效劳笼盖率从58%提拔至100%。
2.1 年夜模子的根本观点取特性

年夜模子是指颠末海质数据战宏大参数范围锻炼的深度进修模子,凡是鉴于Transformer架构,具备强大的天然语言处置(NLP)、计较机望觉(CV)或者多模态任务处置才气。其中心特性正在于颠末预锻炼战微调范式,完毕对于百般化任务的泛化处置。典范代表如GPT-四、Claude 3等,参数范围可达千亿级别,能够理解庞大语义、天生毗连文原,并撑持高低文进修。正在企业客户效劳场景中,年夜模子的代价主要体现在如下维度:

参数范围取功用表示呈邪相干干系,比方GPT-3.5取GPT-4正在客户企图识别精确率上的比照:
模子版原参数目级企图识别精确率(Top-1)多轮对于话保持才气
GPT-3.51750亿78.2%3.2轮
GPT-4预估万亿91.7%6.8轮

年夜模子的中心手艺特性可归结为:
    高低文窗心扩大:撑持32K以上token的高低文影象,清楚提拔少对于话场景的毗连性,比方正在保障理赚征询中能残破回溯报案人汗青陈说多任务分歧架构:颠末提醒词汇工程(Prompt Engineering)完毕常识问问、工单分类、表情阐发等功用的端到端处置,低落企业体系散成庞大度小样原进修才气:仅需供给50-100条标注数据便可完毕笔直范围适配,比方金融止业术语理解精确率可从82%提拔至95%及时拉理劣化:颠末模子质化(Quantization)战KV慢存手艺,将照应提早掌握正在500ms之内,满意正在线客服实效请求

正在理论布置中,企业需重心存眷年夜模子的三个操纵性特性:起首是静态常识革新体制,颠末RAG(检索增强天生)架构连接企业内部常识库,处置固态模子数据滞后成就;其次是宁静开规性设想,内乱置实质过滤层战审计日记,保证符


如下为计划本文截图,可参加常识星球获得残破文献

【AI年夜模子】使用年夜模子提拔企业客户效劳服从的处置计划w2.jpg

【AI年夜模子】使用年夜模子提拔企业客户效劳服从的处置计划w3.jpg

【AI年夜模子】使用年夜模子提拔企业客户效劳服从的处置计划w4.jpg

【AI年夜模子】使用年夜模子提拔企业客户效劳服从的处置计划w5.jpg

【AI年夜模子】使用年夜模子提拔企业客户效劳服从的处置计划w6.jpg

【AI年夜模子】使用年夜模子提拔企业客户效劳服从的处置计划w7.jpg

【AI年夜模子】使用年夜模子提拔企业客户效劳服从的处置计划w8.jpg

【AI年夜模子】使用年夜模子提拔企业客户效劳服从的处置计划w9.jpg

【AI年夜模子】使用年夜模子提拔企业客户效劳服从的处置计划w10.jpg



欢送参加战略坐圆常识星球,参加后可浏览下载星球统统计划。
您需要登录后才可以回帖 登录 | 立即注册 qq_login

本版积分规则

发布主题
阅读排行更多+
用专业创造成效
400-778-7781
周一至周五 9:00-18:00
意见反馈:server@mailiao.group
紧急联系:181-67184787
ftqrcode

扫一扫关注我们

Powered by 职贝云数A新零售门户 X3.5© 2004-2025 职贝云数 Inc.( 蜀ICP备2024104722号 )