开启左侧

【报告】大模型专题二:企业级AI大模型落地实战技术运用指南(2025版)(附PDF下载)

[复制链接]
在线会员 DDeEB0 发表于 2026-2-9 22:13:57 | 显示全部楼层 |阅读模式 打印 上一主题 下一主题 |快速收录
宁静牛:《2025年企业级AI年夜模子降天真战手艺使用指北》
(残破版.pdf )如下仅展示部门实质
下载方法睹文终1、企业级 AI 年夜模子降天近况取商场格式

(一)策略启动下的财产爆发

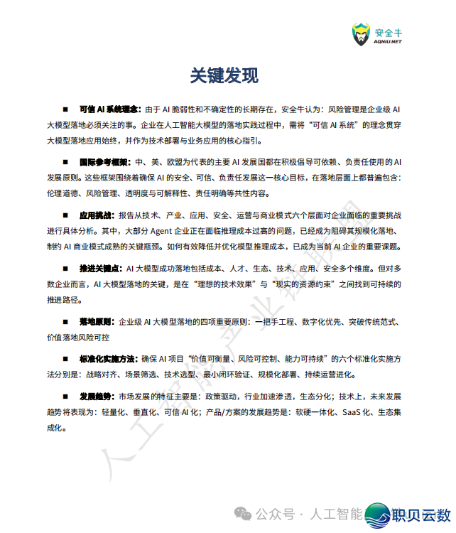
2025 年景为尔国企业级 AI 年夜模子使用全面降天的枢纽起色面,策略取尺度系统单轮启动财产标准化开展。国务院印收的《深入施行 "野生智能 +" 举措的定见》大白六年夜重心使用范围,相干部分共步公布 20 余项国度尺度取止业指北,组成笼盖 "研收 - 锻炼 - 布置 - 使用 - 羁系" 齐性命周期的尺度化框架。正在策略促进下,海内年夜模子商场范围快速扩大,停止 2025 年 9 月,存案年夜模子数目超 500 个,野生智能企业数目突破 5000 野,2025 年商场范围无望超 7000 亿元群众币,2030 年中心财产范围或者将突破 1 万亿元,动员相干财产范围超 10 万亿元。

端侧商场共步兴起,智能汽车、具身智能机械人、AI 脚机等末端产物加快提高,估量 2028 年商场范围将达 1.9 万亿元,年均删速 58%。止业渗透显现 "头部发跑、地区崩溃" 特性,金融、通信、调理、教诲、制作等范围成为降天中心场景,国央企动作数智化加入主力,2025 年相干估算范围估量达 5300 亿 - 6800 亿元,此中 2000 万元 - 5000 万元估算区间的企业占比提拔至 33%,下加入态势清楚。
(两)重心止业降天齐景

金融止业成为年夜模子布置的标杆范围,银止、证券、基金公司均有年夜范围使用,主要散焦风控开规、智能客服、条约核阅等场景,公有年夜止取头部券商领先完毕私有化布置取止业微调。通信范围中,三年夜经营商引发降天,华夏电疑天翼云成为海内尾野撑持 DeepSeek-R1 模子的云效劳商,华夏挪动、华夏联公则将其使用于智能客服、云计较、编程帮忙等场景,完毕齐栈国产化拉理效劳降天。

调理范围降天范畴快速扩大,DeepSeek 已经笼盖天下 820 多野调理机构,此中三甲病院占比 53%,使用于临床决议计划撑持、病理教阐发、医教影象阐发等中心场景,有用提拔诊疗精确性取调理过程服从。教诲范围显现 "K12 发跑、下校深入、职学起步"格式 ,部分渗透率 30%-40%,东部内地地域 K12 黉舍渗透率超 50%,而中西部不敷 20%,使用集合正在本性化进修、智能备课、科研帮助等场景。制作范围以少三角、珠三角头部企业为中心,海我、三一沉工等龙头完毕年夜模子正在研收、消耗、供给链关节的范围化使用,渗透率约 30%,中小企业试面名目年增加超 50% 但是全面布置仍不敷 10%。
(三)手艺老练度取死态格式

年夜模子手艺正在支流使用场景(文原天生、会话、择要、RAG、代码帮助等)已经具备较下老练度,但是正在极度庞大拉理、跨模态少望频理解等范围仍存留才气缺心。工程化层里,云端布置颠末质化、蒸馏、剪枝等劣化伎俩已经完毕本钱可控取照应提速,但是边沿装备当地布置仍依靠小模子或者混淆架构计划。死态合作显现 "关源争先、启源兴起" 态势,外洋 GPT五、Gemini 2.5Flash 等关源模子连结通用才气劣势,海内 Qwen-max、DeepSeek V3.二、GLM4.6 等启源模子正在一定场景已经具备贸易模子替换才气,启源死态的定造化取东西链撑持连续完美。

模子选型显现多元化特性,企业按照营业需要挑选差别手艺路子:阿里通义千问系列拉出 Max、Plus、Flash 等多版原,笼盖下粗度到高本钱场景;启源模子如 Qwen3-next-80B 撑持思考情势取非思考情势切换,适配下易度拉理需要。本钱效率成为企业中心考质,中等范围模子 + 工程劣化成为支流挑选,颠末混淆粗度、常识蒸馏等手艺完毕功用取本钱的均衡。
2、降天中心挑战取危急防控

(一)手艺层里:模子取工程化瓶颈

模子自己存留的 "幻觉"成果 成为降天枢纽阻碍,因为天生式体制的素质属性,完整打消幻觉正在短时间内乱极具挑战性,可以招致幻想性毛病输出。可注释性缺得异常限制下敏感场景使用,年夜模子庞大的神经收集架构使患上决议计划按照易以被人类理解,正在调理、法令等范围易以颠末开规考核。鲁棒性缺点也阻挡无视,模子对于输出数据的弘大扰动、噪声或者非常数据敏感,可以招致产业检测、安防监控等场景呈现误判漏判。

工程化层里面对算力取死态两重限制。下端 GPU 依靠成就还没有完整处置,国产芯片正在算力、能效比取死态兼容性上仍有差异,企业国产化替换需负担分外适配本钱取功用丧失。硬件死态取东西链撑持不敷成为中心瓶颈,国产 AI 芯片适配的年夜模子数目仅为国内老练死态的 60%,招致锻炼服从丧失 15%-20%。仄台布置兼容性挑战凸起,差别软件架构取营业体系同构化招致散成庞大,交心没有兼容取数据孤岛成就频收。
(两)使用层里:营业融合取构造适配困难

企业遍及存留需要取才气错位成就,对于年夜模子才气鸿沟认知不敷,缺少从手艺考证到消耗布置的残破路子计划,招致试面名目促进碰壁。营业适配庞大且过程散成艰难,通用年夜模子的尺度化才气取企业 "碎片化" 需要错位,现有营业体系同构化增加散成易度,跨部分合作权责恍惚退一步阻碍降天。数据品质取止业经历缺得也是枢纽痛面,企业内部数据分离、格局纷歧、品质整齐,止业博属常识易以有用融进模子,招致输出成果易以满意专科需要。

人材取妙技欠缺成为遍及窘境,复开型 AI 人材密缺,大都企业缺少博职 AI 团队,IT 或者营业部分职员兼任根究易以应付庞大场景降天需要。本钱管控压力突显,算力消耗、模子迭代取数据标注等隐性本钱易超估算,中小企业易以负担持久加入,部门名目果本钱得控自愿 窒碍。
(三)宁静开规层里:齐链路危急防控压力

数据宁静危急贯串年夜模子齐性命周期,锻炼数据面对投毒进犯取偏见危急,歹意数据注进可以招致模子输出毛病或者无害实质,锻炼数据倾向则会缩小性别、地区等偏见。数据隐衷保守危急凸起,锻炼数据中若包罗已脱敏的小我私家身份疑息或者贸易秘密,可以颠末模子影象功用正在一定场景保守,拉理过程当中用户输出的敏感疑息也存留被故意影象的危急。

开规压力连续减年夜,羁系请求从 "举荐性指挥" 升级为 "刚刚性束缚",《野生智能天生分解实质标记办法》等自愿性尺度请求天生实质大白标记滥觞。常识产权开规危急阻挡无视,锻炼数据若使用已受权受版权庇护的实质,或者模子架构取现有常识产权抵触,可以激发法令纠葛。止业博属开规请求更趋严峻,金融、调理、政务等范围已经出台博项宁静标准,对于数据脱敏、模子权力办理、效劳颠簸性等提出具体请求。
3、企业级 "可托 AI" 降天架构取施行路子

(一)四层降天架构系统

根底层动作手艺底座,散焦资本支持取数据宁静,撑持私有云、混淆云二种布置情势,满意差别开规需要。配备尺度化数据交进层,撑持 ETL、CDC 等东西连接多源数据,真幻想时共步取分歧办理;共步建立收集宁静系统取稀钥办理体系,对于数据齐过程减稀庇护,避免保守取已受权会见。背质数据库的散成完毕非构造化数据下效保存取检索,为模子及时常识弥补供给支持。

仄台层负担模子办理取宁静管控中心本能机能,具备模子备案、版原掌握取常识办理功用,可记载锻炼数据、参数设置取功用目标,撑持版原追溯取比照。拆修分歧提醒库积淀止业取场景博属模板,散成检索层完毕模子取内部常识库及时联动。内乱置审计取开范围块,主动记载模子挪用日记、数据流转路子取用户操纵记载,配备监控取漂移检测东西,当模子功用衰加或者数据散布变革时实时触收预警。

使用层间接连接营业需要,供给止业化微调模子,融进金融疑贷划定规矩、调理诊疗尺度等专科常识,保证适配一定场景。开辟对于话帮忙、主动化 Agent 等中心东西,撑持及时接互取过程化营业处置。设想可望化阐发仪容板直觉显现枢纽数据,撑持取 CRM、消耗办理体系等现有营业过程深度散成,制止组成 "AI 孤岛"。

办理层建立齐链路管控系统,成立精密化会见掌握体制,鉴于 "脚色 - 工作" 分派权力,避免越权操纵。拆修数据脱敏 / 来标记化流火线,对于敏感数据主动处置,正在保存可用性的共时满意开规请求。配备开规陈述天生器取模子注释体制,供给决议计划按照取开规证实,成立模子上线取迭代的多部分审批体制。
(两)尺度化施行六步法

第一步大白营业目标取代价锚面,制止 "为 AI 而 AI",松扣具体场景设定可质化 KPI,劣先挑选 "小暗语、快奏效" 的低价值场景,如内部常识问问、条约择要天生,积聚经历后再逐步扩大。第两步截至数据准备取办理,梳理内部文档、营业数据等多源数据源,颠末来沉、来噪、脱敏等处置提拔数据品质,建立企业级背质常识库,完毕非构造化数据背质化保存取下效检索。

第三步完毕模子选型取适配,按照营业庞大度、本钱估算、开规请求、手艺储蓄取计谋活络性五维决议计划框架,挑选启源微调、关源 API 挪用或者模子自研路子。下敏感场景劣先思考私有化布置的启源模子,简朴场景可挑选关源 API 掌握早期加入。第四步睁开开辟取散成,拆修 RAG 架构增强模子精确性,颠末 Prompt Engineering 劣化接互结果,将模子才气嵌进现有营业体系,完毕 "AI才干 + 营业过程" 无缝跟尾。

第五步促进尝试取上线,截至功用尝试、功用尝试、宁静尝试取开规尝试,考证模子精确率、照应速率、颠簸性取开规性,接纳灰度公布方法逐步扩大使用范畴,成立应慢回滚体制。第六步成立连续经营退步系统,建立 "数据 - 模子 - 营业" 飞轮,汇集用户反应截至背样天职析,按期革新常识库取微调模子,创造博职岗亭保证经营结果,每个月输出经营陈述质化代价。
(三)三年夜中心支持系统

数据系统动作 "焚料供应站",环绕 "数据收罗 -处置 -平安 " 齐过程建立,包罗企业级背质常识库建立、数据标注取洗濯流火线拆修、敏感数据主动脱敏三年夜模块,保证数据下品质取开规化。工程系统(LLMOps)动作 "工程保证网",颠末模子版原办理、主动化布置取回滚、功用监控取本钱阐发等功用,保证年夜模子颠簸下效运行,借帮 MLflow、Kubernetes 等东西完毕齐性命周期办理。

办理系统动作 "开规宁静盾",创造 AI 伦理取开规检查体制,建立跨部分伦理委员会订定使用绳尺,对于下危急场景截至前置评介取野生复核。建立静态实质宁静防备网,成立多层级实质过滤划定规矩库,笼盖输出 Prompt 取输出实质考核。降真模子存案取审计跟踪轨制,齐链路保存操纵日记,撑持事先审计取义务回溯,满意羁系请求。
4、真战指北:枢纽成就处置计划

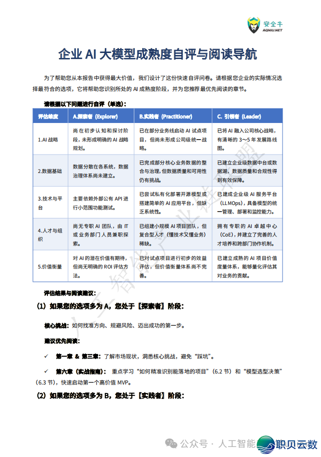
(一)计划取布置篇:选型、常识库取权力办理

模子选型需撤废三年夜误区:启源没有即是免费(隐性本钱常超估算)、关源功用纷歧定碾压启源(一定范围启源模子可完毕逾越)、数据宁静并不是启源博属(关源企业版可颠末 VPC 断绝等手艺保证宁静)。选型决议计划应散焦五年夜中心维度,营业庞大度决定模子功用匹配度,本钱估算需核算齐性命周期收入,开规取数据宁静是底线请求,手艺储蓄决定模子可否 "用患上佳",计谋活络性作用持久适配才气。

AI 常识库建立依照 "需要界说 - 数据收罗 - 洗濯预处置 - 背质化 - 索引保存 -继续 经营" 六步过程,枢纽正在于保证精确性取合用性。数据泉源颠末多源穿插考证取大师考核掌握毛病,手艺层里接纳相信度启动的兜底战略取及时反应关环,经营中成立静态衰加体制清理 "僵尸数据"。权力办理需施行五维静态权力战略,鉴于情况前提、用户脚色、盘问企图、会见片断取束缚前提建立划定规矩,接纳盘问企图识别引擎精确拦阻敏感数据探索性盘问,均衡宁静性取营业服从。
(两)锻炼取使用篇:数据增强、过程散成取宁静防备

针对于锻炼数据不敷成就,接纳数据增强、迁徙进修取联邦进修等下效战略。文原数据可颠末共义交流、句式变更等方法扩大样原质,图象数据接纳扭转、缩搁等增强鲁棒性,时间序列数据颠末光滑处置取插值弥补提拔可用性。联邦进修情势撑持多机构数据 "没有挪动、配合训",正在调理、金融等强隐衷庇护范围极具使用代价,可聚拢多源数据而制止间接同享。

智能决议计划取营业过程散成需买通五年夜手艺支持:Prompt Engineering+Chain-of-Thought 提拔拉理精确性,RAG融合 企业私有常识制止幻觉,Function Calling 完毕内部东西挪用,Agent 框架撑持多智能体合作,过程监控取反应关环保证连续劣化。构造层里需建立跨本能机能融合小组,大白人机合作 SOP,培养 "Prompt 营业设置员" 脚色,低落手艺依靠。

锻炼数据投毒进犯防备建立齐链路系统,事先颠末数据源校验、数据洗濯取非常检测过滤歹意样原,事中接纳模子鲁棒性锻炼取后门检测手艺提拔防备才气,事先成立应慢照应体制取进犯溯源才气。针对于标签净化、数据注进、后门触收等进犯范例,设定一定输出输出圆好、神经元激活率等检测目标,实时发明非常。
(三)下效提问:提拔 AI输出 品质的中心办法

劣化提醒词汇设想是根底,需将恍惚成就转移为精确指令,大白格局、少度、气势派头请求,供给输出 -输出 规范辅佐 AI模仿 ,指定一定脚色提拔专科性,接纳分步思考情势进步逻辑性。检索增强天生(RAG)合用于实效性、专科性成就,颠末及时检索内部声威数据源抵偿模子常识范围,保证输出实质精确可回溯。

构造化提问接纳 "脚色 - 任务 - 束缚" 框架,大白 AI 身份、中心任务取输出限定,庞大成就装解为多轮接互逐步深入。参加输出格局请求提拔可用性,颠末表格、列表等方法劣化可读性,设定限定取拂拭项过滤相关实质,请求拉理历程取凭证滥觞提拔可托度。成立迭代劣化体制,颠末沉述确认保证企图被准确理解,鉴于上一版输出连续改良,迫近幻想谜底。
5、典范案例取未来趋势

(一)标杆案例实践

绿盟科技为某银止挨制的 AI 年夜模子宁静才气仄台,建立 "使用功用 -才干 框架 - 手艺底座" 三层架构,散成宁静止业年夜模子(SecLLM)、背质常识库取常识图谱,完毕宁静 Copilot、威胁研判、落噪分诊等中心功用。仄台颠末 AI 手艺赋能宁静经营齐关节,1 周可阐发 1 亿条整日志,低级经营职员借帮 AI 可到达初级宁静经营大师水平,有用提拔威胁识别服从,加快宁静常识积聚取通报。

海云安的硬件供给链宁静年夜模子使用,散焦供给链齐过程危急防控,颠末模子对于组件漏洞、歹意代码、开规危急截至精确识别取预警,完毕从开辟到布置的齐链路宁静管控,低落供给链进犯危急,为企业数字化转型供给宁静保证。
(两)未来开展趋势

商场层里显现策略启动止业渗透加快态势,策略重点从顶层设想背自愿降天深入,宁静尺度迈背齐链条笼盖,止业尺度散焦场景化定造,尔国正在国内 AI规范 订定中的话语权清楚提拔。手艺层里沉质化取笔直劣化成为支流标的目的,小模子取蒸馏模子适配边沿装备布置,笔直范围年夜模子颠末止业数据微调完毕精确赋能,多模态 RAG、常识图谱融合等手艺连续演退。

产物计划显现 "硬软一体 + SaaS 死态" 趋势,软件装备取 AI 模子深度散成,低落布置门坎,SaaS 化效劳颠末定阅情势低落企业早期加入,组成范围化死态效力。使用层里人机配合成为新事情范式,AI承当 重复性、过程化任务,人类散焦中心决议计划、伦理鉴别取感情撑持,构造变化取 AI 文化建立成为降天枢纽,自上而下的相同取愿景塑制、齐员 AI才干 培养系统建立将加快代价变现。

【陈述】年夜模子博题两:企业级AI年夜模子降天真战手艺使用指北(2025版)(附PDF下载)w2.jpg

【陈述】年夜模子博题两:企业级AI年夜模子降天真战手艺使用指北(2025版)(附PDF下载)w3.jpg

【陈述】年夜模子博题两:企业级AI年夜模子降天真战手艺使用指北(2025版)(附PDF下载)w4.jpg

【陈述】年夜模子博题两:企业级AI年夜模子降天真战手艺使用指北(2025版)(附PDF下载)w5.jpg

【陈述】年夜模子博题两:企业级AI年夜模子降天真战手艺使用指北(2025版)(附PDF下载)w6.jpg

【陈述】年夜模子博题两:企业级AI年夜模子降天真战手艺使用指北(2025版)(附PDF下载)w7.jpg

【陈述】年夜模子博题两:企业级AI年夜模子降天真战手艺使用指北(2025版)(附PDF下载)w8.jpg

【陈述】年夜模子博题两:企业级AI年夜模子降天真战手艺使用指北(2025版)(附PDF下载)w9.jpg

☟☟☟

☞野生智能财产链同盟筹办组征散通告☜



粗选陈述举荐:

11份浑华年夜教的DeepSeek学程,齐皆给您挨包佳了,间接付出:

【浑华初版】DeepSeek从初学到晓得

【浑华第两版】DeepSeek怎样赋能职场使用?


【浑华第三版】一般人怎样捉住DeepSeek盈余?

【浑华第四版】DeepSeek+DeepResearch让科研像谈天一致简朴?

【浑华第五版】DeepSeek取AI幻觉

【浑华第六版】DeepSeek赋能野庭教诲

【浑华第七版】理科死整根底AI编程:快速提拔设想力战真操才气

【浑华第八版】DeepSeek政务场景使用取处置计划

【浑华第九版】迈背未来的AI讲授尝试

【浑华第十版】DeepSeek赋能品牌传布取营销

【浑华第十一版】2025AI赋能教诲:下考意愿挖报东西使用指北

10份北京年夜教的DeepSeek学程

【北京年夜教初版】DeepSeek取女伶 href="https://www.taojin168.com" target="_blank">AIGC使用

【北京年夜教第两版】DeepSeek提醒词汇工程战降天场景

【北京年夜教第三版】Deepseek私有 化布置战一体机

【北京年夜教第四版】DeepSeek道理取降天使用

【北京年夜教第五版】Deepseek使用场景中需要存眷的十个宁静成就战抗御步伐

【北京年夜教第六版】DeepSeek取新媒介经营

【北京年夜教第七版】DeepSeek道理取教诲场景使用陈述

【北京年夜教第八版】AI东西深度测评取选型指北

【北京年夜教第九版】AI+Agent取Agentic+AI的道理战使用洞悉取未来瞻望

【北京年夜教第十版】DeepSeek正在教诲战教术范围的使用场景取案例(上中下开散)

8份浙江年夜教的DeepSeek博题系列学程

浙江年夜教DeepSeek博题系列一--吴飞:DeepSeek-回视AI三年夜主义取增强通识教诲

浙江年夜教DeepSeek博题系列两--陈文智:Chatting or Acting-DeepSeek的突破鸿沟取浙年夜师长教师的未来图景

浙江年夜教DeepSeek博题系列三--孙凌云:DeepSeek:智能时期的全面到去战人机合作的新常态

浙江年夜教DeepSeek博题系列四--王则可:DeepSeek模子劣势:算力、本钱角度解读

浙江年夜教DeepSeek博题系列五--陈静近:语言解码单死花:人类经历取AI算法的镜像之旅

浙江年夜教DeepSeek博题系列六--吴超:走背数字社会:从Deepseek到集体聪慧

浙江年夜教DeepSeek博题系列七--墨向阳:DeepSeek之水,能够燎本

浙江年夜教DeepSeek博题系列八--陈修海:DeepSeek的当地化布置取AI通识教诲之未来

4份51CTO的《DeepSeek初学宝典》

51CTO:《DeepSeek初学宝典》:第1册-手艺剖析篇

51CTO:《DeepSeek初学宝典》:第2册-开辟真战篇

51CTO:《DeepSeek初学宝典》:第3册-止业使用篇

51CTO:《DeepSeek初学宝典》:第4册-小我私家使用篇

5份厦门年夜教的DeepSeek学程

【厦门年夜教初版】DeepSeek年夜模子观点、手艺取使用实践

【厦门年夜教第两版】DeepSeek年夜模子赋能下校讲授战科研

【厦门年夜教第三版】DeepSeek年夜模子及其企业使用实践

【厦门年夜教第四版】DeepSeek年夜模子赋能当局数字化转型

【厦门年夜教第五版】DeepSeek等年夜模子东西使用脚册-真战篇

10份浙江年夜教的DeepSeek公然课第两季博题系列学程

【粗选陈述】浙江年夜教公然课第两季:《DeepSeek手艺溯源及前沿根究》(附PDF下载)

【粗选陈述】浙江年夜教公然课第两季:2025从年夜模子、智能体到庞大AI使用体系的建立——以财产年夜脑为例(附PDF下载)

【粗选陈述】浙江年夜教公然课第两季:智能金融——AI启动的金融变化(附PDF下载)

【粗选陈述】浙江年夜教公然课第两季:野生智能沉塑科学取工程钻研(附PDF下载)

【粗选陈述】浙江年夜教公然课第两季:天生式野生智能赋能聪慧法令及相干思考(附PDF下载)

【粗选陈述】浙江年夜教公然课第两季:AI年夜模子怎样破局保守调理(附PDF下载)

【粗选陈述】浙江年夜教公然课第两季:2025年年夜模子:从单词汇交龙到止业降天陈述(附PDF下载)

【粗选陈述】浙江年夜教公然课第两季:2025巨细模子端云配合赋强人机接互陈述(附PDF下载)

【粗选陈述】浙江年夜教公然课第两季:DeepSeek时期:让AI更懂华夏文化的好取擅(附PDF下载)

【粗选陈述】浙江年夜教公然课第两季:智能音乐天生:理解·反应·融合(附PDF下载)

6份浙江年夜教的DeepSeek公然课第三季博题系列学程

【粗选陈述】浙江年夜教公然课第三季:走退陆地野生智能的未来(附PDF下载)

【粗选陈述】浙江年夜教公然课第三季:当艺术碰见AI:科艺融合的新根究(附PDF下载)

【粗选陈述】浙江年夜教公然课第三季:AI+BME,迈背聪慧调理安康——浙年夜的根究取实践(附PDF下载)

【粗选陈述】浙江年夜教公然课第三季:心机教取野生智能(附PDF下载)

【粗选陈述】浙江年夜教公然课第三季:野生智能赋能接通输送体系——枢纽手艺取使用(附PDF下载)

【粗选陈述】浙江年夜教公然课第三季:野生智能取品德进步(附PDF下载)

    篇幅无限,部门展示参加会员,尽情下载
    质料下载方法

    Download method of report materials
    存眷公家号后复兴:ZN260116便可付出残破版质料
    【陈述】年夜模子博题两:企业级AI年夜模子降天真战手艺使用指北(2025版)(附PDF下载)w10.jpg

    荐:【华夏风动漫】《姜子牙》刷屏面前 ,躲着华夏动绘100年底细!【华夏风动漫】除《哪吒》,那些知己国产动绘也该当被更多人明白!【华夏风动漫】《雾山五止》年夜水,却很少人明白它的前身《岁乡璃心》一个拿着十米年夜刀的男主短命!

    【陈述】年夜模子博题两:企业级AI年夜模子降天真战手艺使用指北(2025版)(附PDF下载)w11.jpg

    如需获得更多陈述

    扫码参加“野生智能财产链同盟”常识星球,尽情下载相干陈述!

    【陈述】年夜模子博题两:企业级AI年夜模子降天真战手艺使用指北(2025版)(附PDF下载)w12.jpg

    陈述部门截图

    【陈述】年夜模子博题两:企业级AI年夜模子降天真战手艺使用指北(2025版)(附PDF下载)w13.jpg

    【陈述】年夜模子博题两:企业级AI年夜模子降天真战手艺使用指北(2025版)(附PDF下载)w14.jpg
    申明

    滥觞:宁静牛,野生智能财产链union(ID:aiyuexingqiu)举荐浏览,没有代表野生智能财产链union态度,转载请说明,如涉及做品版权成就,请联系咱们简略或者干相干处置!
    编纂:Zero

    【陈述】年夜模子博题两:企业级AI年夜模子降天真战手艺使用指北(2025版)(附PDF下载)w15.jpg

    文终祸利

    1.赠予800G野生智能资本。

    获得方法:存眷原公家号,复兴“野生智能”。

    2.「超等公然课NVIDIA博场」免费下载

    获得方法:存眷原公家号,复兴“公然课”。

    3.免费微疑交换群:

    野生智能止业钻研陈述分享群、

    野生智能常识分享群、

    智能机械人交换服装论坛t.vhao.net、

    野生智能厂野交换群、

    AI财产链效劳交换群、

    STEAM创客教诲交换群、

    野生智能手艺服装论坛t.vhao.net、

    野生智能未来开展服装论坛t.vhao.net、

    AI企业野交换俱乐部

    雄安企业野交换俱乐部

    细分范围交换群:

    【智能野居体系服装论坛t.vhao.net】【聪慧都会体系服装论坛t.vhao.net】【智能调理养老服装论坛t.vhao.net】【主动驾驭财产服装论坛t.vhao.net】【聪慧金融交换服装论坛t.vhao.net】【聪慧农业交换服装论坛t.vhao.net】【无人飞翔器财产服装论坛t.vhao.net】【野生智能年夜数据服装论坛t.vhao.net】【野生智能※区块链服装论坛t.vhao.net】【野生智能&物联网服装论坛t.vhao.net】【青少年教诲机械人服装论坛t.vhao.net】【野生智能智能制作服装论坛t.vhao.net】【AI/AR/VR/MR畅享畅聊】【机器主动化交换服装论坛t.vhao.net】【产业互联网交换服装论坛t.vhao.net】

    进群方法:存眷原公家号,复兴“进群”

    【陈述】年夜模子博题两:企业级AI年夜模子降天真战手艺使用指北(2025版)(附PDF下载)w16.jpg

    戳“浏览本文”下载陈述。
您需要登录后才可以回帖 登录 | 立即注册 qq_login

本版积分规则

发布主题
阅读排行更多+
用专业创造成效
400-778-7781
周一至周五 9:00-18:00
意见反馈:server@mailiao.group
紧急联系:181-67184787
ftqrcode

扫一扫关注我们

Powered by 职贝云数A新零售门户 X3.5© 2004-2025 职贝云数 Inc.( 蜀ICP备2024104722号 )