开启左侧

如何评价微信视频号的前景?

[复制链接]
在线会员 永匛童话 发表于 2023-1-15 08:27:46 | 显示全部楼层 |阅读模式 打印 上一主题 下一主题
近来开端存眷微疑望频号那个工具了,从许多文章上瞅到道望频号将是短望频的新风心,越早干望频号越有可以朋分望频号的盈余,念问问各人是如何看待望频号的?干望频号有前途吗?

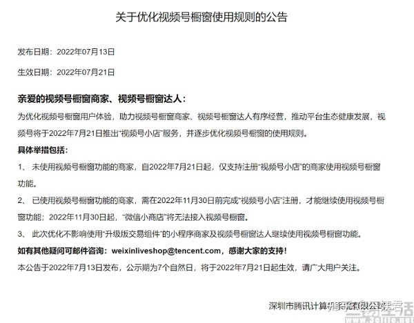
怎样评介微疑望频号的远景?-1.jpg

精彩评论5

avatar
在线会员 jAwq 发表于 2023-1-15 08:28:23 | 显示全部楼层
随着视频号上线已过去2年有余,想必大部分用户早已适应了微信中这一功能的存在。而视频号在也带来了更多丰富的内容,例如媒体往往会借助视频号来拓宽传播渠道,五月天、西城男孩、罗大佑等歌手及组合也都在视频号里开起了线上演唱会,视频号更是在今年618启动了首次“直播好物节”。

如何评价微信视频号的前景?

然而,视频号的目标显然远不止于此。近日,微信视频号方面宣布面向创作者推出“个人专栏”功能,并表示创作者可以像《杨澜访谈录》、《鲁豫有约》一样,在视频号里拥有自己的个人IP,并通过专栏带来系列的个人分享、连麦和对谈。显然,视频号不仅只是想承接线上演唱会、直播带货,还希望用户能够在微信里看到直播课程。

如何评价微信视频号的前景?

尽管视频号看似什么都想做、并不专精于某一项,但事实上原本视频号的定位就不是只做娱乐类的短视频内容、或是作为媒体相关内容的分发平台,抑或直播带货直播和线上演唱会,反而是探索各类内容、为创作者提供相应的工具。

如何评价微信视频号的前景?

此前,微信战略研究院院长、视频号创造营发起人周博云就曾指出,“现在行业当中提到直播都会把它跟电商带货强绑定,标签化已经非常严重了,视频号并不是单一的电商带货平台,它其实是多元化、属性标签丰富的表达渠道。”

如何评价微信视频号的前景?

今年7月,微信视频号继4月新增“带货中心”后,在“带货中心”页面还上线了由视频号橱窗功能升级而来的“视频号小店”。简单来说,视频号橱窗指的是视频号主页的“商品”页面,而“视频号小店”则与视频号直播团队属于同一团队,主要是为带货商品提供便利。

如何评价微信视频号的前景?

视频号小店与直播电商的结合,也也被外界认为是视频号走向“电商闭环”又一次功能方面的完善。

如何评价微信视频号的前景?

紧跟着视频号在7月中旬推出了原生信息流广告功能,作为微信内新的广告场景,出现在视频号内容左下角,而弹出的广告组件则可直连小程序、原生推广页或H5页面,比如直达商城实现一键购买功能。据了解,这一功能目前尚处于内测阶段,包括宝马、阿玛尼、金典等品牌已进行了投放。在公开资料中显示,其起投价格为100万元。
不难发现,与2015年的首轮朋友圈广告一样,微信方面会选择从宝马、可口可乐这类知名品牌开始,然后逐步拓展到更多品牌以及为本地商家服务。而从朋友圈广告拓展到视频号feed广告,显然也顺应了用户注意力的流向。

如何评价微信视频号的前景?

当然,视频号的商业化速度不仅仅只体现在广告业务上。此前在今年1月,腾讯视频号还上线了首个付费直播间“腾讯NBA”,用于直播NBA常规赛,每场的观看价格则在9-13元不等。相比于视频号此前开通的打赏功能,付费直播显然更为直接。而让用户为内容付费这一形式,不难推测后续极有可能会逐渐在线上演唱会、知识类直播等场景启用。
因此日前视频号面向泛知识类直播,推出知识直播专栏、支持创作者开启“个人专栏”,显然也免不了先用“内容引流”、再“知识付费”这一路径。
归根结底,视频号对于内容形式以及商业化的频繁动作,都是为了更好地实现用户转化。

如何评价微信视频号的前景?

例如习惯于在微信里看短视频的用户,能够更加便利得将其进行分享;喜欢电商直播的用户则可以直接在品牌或商家的视频号中观看,并在视频号小店中下单;而愿意为内容付费的用户,则可能会接受付费直播间、付费个人专栏或线上演唱会这种形式的内容。
不难发现,在经过了近2年的用户使用习惯培育和功能的不断完善后,视频号中的内容也已经成为了诸多用户消费、分享的对象。而目前视频号之于微信,也已经能够在信息流广告、直播打赏、付费直播等方面带来一定的收入。
正如腾讯方面在2021年四季度财报电话会议中所说,“2022年公司将启动短视频feed广告的测试和优化,相信视频号将会提供重要的商业机会”。


如何评价微信视频号的前景?
显然,微信的商业化已经不再克制,甚至在视频号上还有些“奔放”。有观点就认为,加入视频号、直播、微信小店的微信已不再“小而美”。然而这类观点大多忽略了一个问题,那就是微信其实给予了用户关闭这些功能或相关提醒的选项,而非一股脑地强制展现给用户。

如何评价微信视频号的前景?

从微信视频号自己撕掉“直播带货”这个标签就不难发现,比起专注于某一个领域,所要做的似乎是为各种类型的创作者提供一个窗口,并将其与公众号、小程序、小店相联动。而至于用户体验,也交由了用户自行选择。

显然,“赶了个晚集”的微信视频号并非没有赶超抖音、快手的想法。尽管就像接近微信团队的相关人士此前向虎嗅方面透露的那样,“视频号跟偏B端产品的生产模式完全不同,其生产门槛更低、用户更下沉、内容更庞杂,可能成为一项颠覆国民阅读习惯的新功能。”
言外之意,或许是视频号目前的内容还谈不上优质和丰富,也不及抖音、快手,甚至B站内的专业创作者数量。根据《中国企业家杂志》的相关报道显示,不少内测时就已入驻视频号的创作者透露,视频号在粉丝沉淀、内容变现等方面距离其他平台还有着一定的差距,比例甚至能达到99:1。

如何评价微信视频号的前景?

究其原因,则是相比于抖音这类经过多年商业化探索的短视频平台,已经拥有了诸如广告投放平台星图、营销平台千川、负责管理商品的百应,以及抖音自己的巨量数据,视频号目前除了视频号小助手,显然还有这不小的差距。

尽管对于原本有一定公众号粉丝积累的创作者而言,开设“视频号”冷启动期会更短,但也有创作者表示,既要关注用户体验、又想兼顾原本的创作者和新粉丝,视频号还是有些“过于夹生”。

如何评价微信视频号的前景?

但不可否认的是,已经沉淀了十亿级用户量的视频号,仍有不断试错、频繁进行商业化探索的底气。而朝着多个方向齐头并进的视频号,或许总能找到几个更适合深入的领域,并且其一旦方方面面都得以逐步,对于其他同类平台而言显然就将会是个不容小觑的存在了。
回复

使用道具 举报

avatar
在线会员 2I7hqC 发表于 2023-1-15 08:29:19 | 显示全部楼层
最近,腾讯发布了2021年度财报,在这份财报中,视频号出现了13次,成为了财报中的一大亮点。
这是腾讯和微信官方首次披露视频号的详细增长情况,截至去年12月31日,微信和WeChat的合并用户为12.68亿,同比增长3.5%,而依附于微信的视频号,人均使用时长以及视频总播放量同比增长一倍以上,视频号直播在用户数和参与数上取得突破。
虽然财报上并没有公开视频号的营收数据,但却明确了视频号的信息流广告将在2022年启动,将以短视频广告、直播打赏以及直播电商来实现商业化。
不过,在《2021年视频号发展白皮书》这一报告中提到,2021年视频号的DAU已经超过5亿,较上一年增长了79%,人均使用时长超过35分钟,同比增长84%。
视频号2020年1月才上线,仅仅半年,平台DAU就达到了2亿。这个数字的增长是惊人的,2021年9月,抖音系的DAU为6.4亿,这是其耕耘数年获得的成果,而按照视频号的增长速度,这个数字或许今年就能够达到。

如何评价微信视频号的前景?
在短视频领域,和已经成熟的抖音快手相比,视频号来得有些迟,看起来似乎不足为惧。但背靠微信的社交生态,还有整个腾讯系生态资源的输血,视频号逐渐释放出其独特的潜力,逐渐成为抖快之后的新变数、新势力。
此外,得益于微信庞大且稳定的社交人群,视频号更多地与私域流量关联,这意味着视频号的打法难以对标抖音快手,同时也避免了同质化竞争,能够走出一条新的路线。也正是私域这一特点,提升了行业和市场对视频号的想象空间。
回复

使用道具 举报

avatar
在线会员 kDl 发表于 2023-1-15 08:29:31 | 显示全部楼层
先做个自我简介,作为知乎平台率先专注视频号引流,专注视频号的策划、涨粉、变现,给自己的定的任务就是每天为粉丝分享视频号引流、策划、变现的干货,希望大家也监督我。吐血整理了1个G的视频号大礼包!需要的,请私信我。
如何评价微信视频号的前景?

确实,要做一件事,必须要有好的前景。能有长远收益的赛道,必然是一条又宽又远的赛道。
视频号是微信体系功能集大成者
视频号带来巨大的商机,视频号,点赞即传播,传播即商机。
错过抖音和快手,不能再错过视频号。视频号犹如一个巨大且具有自动推荐能力的朋友圈。 视频号,是公域流量和私域流量的完美融合。
做法也简单,就是普通人都可以做,用视频号来引流,用公众号成交,用微信群沉淀,个人号做链接和沟通,打造完整的社交和商业的闭环。
这一整套操作下来,视频号给中小企业带来弯道超车的重要机会,是传播个任IP的重要机会,而且非常方便就触达到各个有需求的用户,未来的社交,一定是综合的社交,面对面,线上图文、视频的综合社交,视频号是最佳的视频承载的载体。
对应视频号的前景,不要去怀疑,二是大胆拥抱,我大胆预测:
2021年是视频号爆发的元年

先干起来,拿出您的手机,发出第一个视频内容吧。
行动胜于一切空想
如何玩转视频号,方法是什么

很多人都缺真正有效的方法,我整理视频号运营运营攻略,全部在这里,希望对您有帮助 。
视频号数据分析师:吐血整理:史上最全的视频号运营攻略!(建议收藏)不过,现在视频号运营和引流是第一难关,尤其是引流涨粉,好多人没有找到门路。
我也整理了视频号引流的系列干货,而且还在不断更新免费的,放在了我的知乎的专栏《视频号运营》。
回复

使用道具 举报

avatar
在线会员 2I7hqC 发表于 2023-1-15 08:30:06 | 显示全部楼层
短视频是近年来快速崛起的一种新媒体形态,它以其简短、直接、碎片化等特点,对媒体传播产生了巨大影响,并进一步重塑了政治、经济、文化等社会生活的各个领域。也正因此,我们才会看到近几年各大互联网公司纷纷布局短视频赛道,抖音、快手、西瓜、火山、好看、梨视频……各大短视频平台打得火热。
在各大平台竞争已经趋近于白热化的时候,微信视频号横空出世,给本来已经热闹的市场带来了更大的刺激和更多的遐想。我们这本书将重点探讨微信视频号平台上的短视频内容将如何改变我们的生活、工作、娱乐、学习和消费。
微信推出视频号的时间点,恰恰在5G即将全面应用于社会各个领域的前夜,这是值得我们好好思考的:5G技术已经开始悄然改写移动互联网、短视频市场、传媒娱乐业乃至越来越多商业领域的基本逻辑。那些真正影响历史的技术和观念都不是一蹴而就完成其使命的,但正如网络上流行的那句话一样,时代抛弃你有时候连声招呼都不打。
随着5G大幕的徐徐拉开以及微信视频号布局短视频赛道,我们每个人的生活方式、工作方式、成长方式和盈利方式都会发生巨大的变化,而这些变化归根结底都是我们在本书中重点强调的一个问题:包括短视频形态在内的视频产品将会成为5G时代最主要的信息产品形态、社交互动形态和娱乐休闲形态。
这是一个毋庸置疑的事实,而不是一种假想。
众所周知,5G时代的一个显著特征就是万物互联。任何设备都可以接入超级物联网,这也就意味着任何设备都具备了信息采集、存储、展示和传播信息的媒体属性。
而且,越来越多的设备正在被安装上智能屏幕或者柔性屏幕,除了电视机、电脑、手机等媒介终端之外,安装在汽车上的屏幕已经越来越智能、越来越多功能,安装在电冰箱、洗衣机上的屏幕也越来越贴心、越来越人性化,还有各类居家机器人的交互界面、城市公共空间中的各种电子显示设备、日常生活各类场景下的信息展示平台等,我们已经身处被屏幕包围的世界而浑然不觉……
革命总是来的静悄悄
有时候,革命总是来得静悄悄,微信在这场对自我的革命以及对内容生态的革命中,表现出了一如既往的克制。没有轰轰烈烈的上线,只有平静如常的邀请灰度内测。
但我们不得不承认的是,如果评选过去十年对我们生活改变最深刻的一款应用,那么一定是微信。
因为说到底,微信在本质上不是抖音,也不是快手,更不是YouTube;它也不是即时通讯应用或者短视频平台,这些都只是微信生态中的一类功能。
微信就是微信,微信就是我们的生活,借助它,我们在虚拟与现实两个世界切换自如。
所以从这个角度来看视频号,我们不能拿单纯地拿视频号与抖音和快手进行对比。
你以为视频号要与其它短视频平台争夺流量,但恐怕不是。它极有可能像小程序那样,变革的是整个商业世界的研发、生产、营销、消费和服务。果真如此的话,视频号要实现的就是,继小程序之后,更进一步地打通,打通微信的各个功能,打通线上线下的生活。
从此之后,通过视频号这个入口,我们进入的将会是一个娱乐、消费、居家、工作、情感、社交、旅行、教育、运动等无所不包的世界,它或许不是美好生活,但它一定是真实生活。
回复

使用道具 举报

avatar
在线会员 U4Qfqbc2Byc 发表于 2023-1-15 08:30:22 | 显示全部楼层
<a href="http://www.zhihu.com/zvideo/1314294825522032640" data-draft-node="block" data-draft-type="link-card">
回复

使用道具 举报

您需要登录后才可以回帖 登录 | 立即注册 qq_login

本版积分规则

发布主题
阅读排行更多+
用专业创造成效
400-778-7781
周一至周五 9:00-18:00
意见反馈:server@mailiao.group
紧急联系:181-67184787
ftqrcode

扫一扫关注我们

Powered by 职贝云数A新零售门户 X3.5© 2004-2025 职贝云数 Inc.( 蜀ICP备2024104722号 )