Y1Ob6L DeepSeek写材料:修正材料AI提示词清单 attach_img folder_new
以下内容只是用AI写材料的思绪,工具不特定DeepSeek(DeepSeek,豆包,文小言等等),提示词模板也是仅是范例,请根据实践状况变通修正,触类旁通用好AI工具。假如需求其他特种场景的提示词模板,请告诉我。 一、AI ...
最后发表: Y1Ob6L@ 2025-6-9 01:07 95 0 2025-6-9
Y1Ob6L Deep Seek 入门到知晓的分享| 如何用 DeepSeek 写演讲稿/讲话稿 attach_img folder_new
如何用 DeepSeek 写演讲稿/讲话稿 可以参考下面的提示词停止创作 往期分享 Deep Seek 入门到知晓的分享| 什么是提示词?新人运用提示词常犯的五大致命错误Deep Seek 入门到知晓的分享| Deep Seek 常用的七种提 ...
最后发表: Y1Ob6L@ 2025-6-9 01:05 90 0 2025-6-9
KOsV 航运港口管理DeepSeek大模型运用 attach_img folder_new
自动化和智能化管理 在航运和港口管理中,DeepSeek大模型的引入分明提升了自动化和智能化管理程度。首先,经过自然言语处理(NLP)和机器学习技术,DeepSeek可以对大量航运数据停止实时分析和处理,自动生成精准的 ...
最后发表: KOsV@ 2025-6-9 01:02 111 0 2025-6-9
NWI DeepSeek结合教育,自动生成个性化学习建议,提升成绩有保障 attach_img folder_new
 点击上方关注我们! DeepSeek 最近在教育圈火了。这个国产AI大模型不只能聊天写代码,还能根据先生的详细状况自动生成个性化学习方案——听起来很玄乎,其实操作起来挺简单的。 我最近试了试用DeepSeek给几个不 ...
最后发表: NWI@ 2025-6-9 01:01 94 0 2025-6-9
vW5815vcl DeepSeek+Excel:AI驱动的智能表格革命与AI重构数据消费力--从表格到智能决策丨研学系列讲座第六讲 attach_img folder_new
DeepSeek+Excel DeepSeek+研学系列讲座第六讲 讲座系列 DeepSeek+研学系列讲座第六讲 讲座标题 DeepSeek+Excel:AI驱动的智能表格革命与AI重构数据消费力--从表格到智能决策 ...
最后发表: vW5815vcl@ 2025-6-9 00:58 94 0 2025-6-9
2TWRsXY3o DeepSeek+阿里+腾讯+华为,最有能够开启主升浪的8朵金花!(名单) attach_img folder_new
点击上方蓝字,关注我们 随着DeepSeek大模型的崛起,AI技术的运用正在加速改变全球产业格局。越来越多的公司经过与华为、阿里、腾讯等云巨头的战略协同,借力DeepSeek技术,迅速拓展市场。 对于投资者来说,这些公 ...
最后发表: 2TWRsXY3o@ 2025-6-9 00:43 126 0 2025-6-9
jQi DeepSeek揭秘:手把手教你告别提示词焦虑 attach_img folder_new
DeepSeek曾经面世将近半年了,你曾经末尾纯熟运用了吗,最近好多冤家都在抱怨DeepSeek越来越难用,数据被混淆了之类的,我觉得还是提示词的成绩,普通人如何用好AI大模型,其实核心缘由还是提示词的设计。提示词框架 ...
最后发表: jQi@ 2025-6-9 00:19 159 0 2025-6-9
o9WJWZs DeepSeek分析了1000个成功销售案例,总结出成交的5个关键时辰,业绩翻番 attach_img folder_new
点击上方关注我们! DeepSeek最近搞了个大项目——分析了1000个成功销售案例。结果挺有意思。 这个AI巨头花了几个月工夫,深挖那些业绩牛逼的销售员到底在什么时分做对了什么事儿。数据显示,成交并不是运气,而是 ...
最后发表: o9WJWZs@ 2025-6-9 00:17 122 0 2025-6-9
NWI DeepSeek结合办公自动化,批量处理邮件义务,效率提升2倍 attach_img folder_new
点击上方关注我们! DeepSeek这个AI工具,真的能让你的邮件处理速度翻倍。说真的,我用了一个月,如今每天处理几百封邮件就像喝水一样轻松。 DeepSeek邮件分类神器 邮件多到看不过来?DeepSeek帮你一键分类。 我之 ...
最后发表: NWI@ 2025-6-9 00:15 95 0 2025-6-9
mFs 用DeepSeek打造课堂神器:5分钟搞定「背诵过关」工具,附全流程实操! attach_img folder_new
一、背诵打卡如何玩出新花样? 最近在教师群里,总能看到这样的求助: “早读背诵怎样高效统计?” “小组打卡全靠手写登记,耗时又易错……” 作为“技术控”,我想说:这些成绩,用AI花5分钟就能处理!明天就手把 ...
最后发表: mFs@ 2025-6-8 23:19 126 0 2025-6-8
dyfowXijS 新手用Deepseek搞钱,1天支出262 attach_img folder_new
大家好,我是麦教师,在互联网创业6年,带出过500多名学员,其中100多位达到月支出1万以上,擅长知识变现与私域IP打造,每天都在输入有价值的内容, 喜欢的冤家,可以把我公众号设为星标,这样,每天就能收到各种各 ...
最后发表: dyfowXijS@ 2025-6-8 22:48 95 0 2025-6-8
gPEJ DeepSeek一键分析10大理财产品收益,90%投资者都说太适用 attach_img folder_new
点击上方关注我! 投资路上踩过的坑,大概能填满一个游泳池。 DeepSeek 这个AI工具最近在投资圈火了,不少冤家拿它来分析理财产品收益——说真的,效果还挺让人不测。我本人试了试,的确比以前那些复杂的Excel表格 ...
最后发表: gPEJ@ 2025-6-8 22:41 96 0 2025-6-8
SUJ8vr6 DeepSeek分析市场趋向,智能引荐抢手赛道,创业少走弯路 attach_img folder_new
 点击上方关注我们! 创业路上最怕什么?走错方向。市场变化太快,明天火的明天就凉了。DeepSeek这个AI工具能帮你疾速分析市场趋向,找到抢手赛道,让创业少走些弯路。 用DeepSeek发掘行业数据 想知道哪个行业最 ...
最后发表: SUJ8vr6@ 2025-6-8 22:34 86 0 2025-6-8
TKxT 我用DeepSeek一键整理Excel数据,3小时工作量缩到5分钟,同事惊呆了 attach_img folder_new
点击👇关注无牙仔,一同 AI 创富。 ✨专注于AIGC探求,协助AI小白轻松入门✨ 你好,我是无牙仔,专注于AI知识的学习和分享,全国4万人AI社群的破局举动家。关注我,一同窗习AI,让本人变得更好。我用DeepSeek一键整 ...
最后发表: TKxT@ 2025-6-8 21:57 124 0 2025-6-8
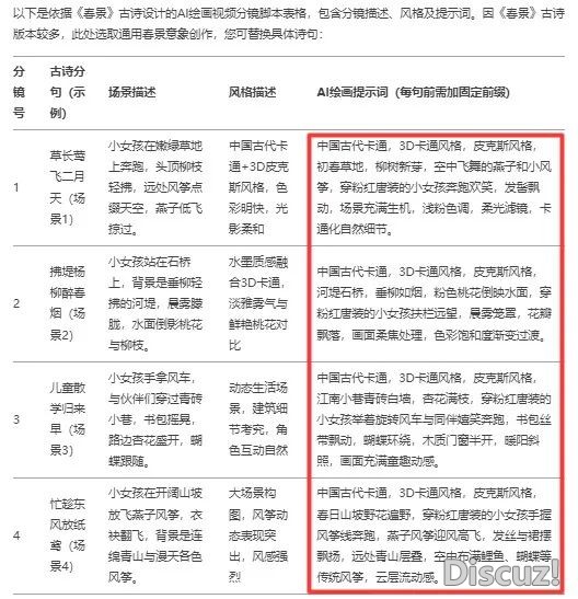
BLpt8N DeepSeek制造儿童古诗视频,10分钟一条,人人可做(附详细教程) attach_img folder_new
大家好,我是辛颖。 每天在这里为大家分享一个有潜力的副业机会,对这感兴味的冤家,可以点个关注,我会持续更新互联网最新搞钱项目。 我的实操重点项目👉:《AI+网创IP》 明天我要分享的副业项目是制造儿童古诗 ...
最后发表: BLpt8N@ 2025-6-8 21:53 115 0 2025-6-8
BacQ 太香了!DeepSeek+即梦生成精巧PPT动态封面,真的太好用了 attach_img folder_new
你好,我是蔚公子,大四ALL in AI,专注于 AI 副业 点击👇关注我,协助 AI 小白轻松入门,一同 AI 创富 “蔚公子,再讲讲PPT提效吧~”小伙伴说。 OKOK,那我们继续来更新🤔 蔚公子为此亲身实测,明天继续上干货, ...
最后发表: BacQ@ 2025-6-8 21:42 89 0 2025-6-8
NWI 让Deepseek写一下高考作文 folder_new
突发奇想,假如让DeepSeek写一下上海2025年的高考作文标题,能写出什么样的文章?于是,就真干了一下。如题:有学者用“专”“转”“传”概括当下三类文章:“专”指专业文章;“转”指被转发的粗浅文章;“传”指获 ...
最后发表: NWI@ 2025-6-8 20:38 120 0 2025-6-8
SUJ8vr6 DeepSeek | “看上去很真”?大模型运用的“炼金术”与“避坑指南” attach_img folder_new
无论是疾速梳理海量材料,还是发掘潜在的关联与洞见,抑或是草拟初步的报告与分析,DeepSeek等大模型似乎都能为我们提供极大的便利。但在运用过程中,越来越发现很多时分大模型的输入很具有迷惑性,不是那种“一 ...
最后发表: SUJ8vr6@ 2025-6-8 19:54 144 0 2025-6-8
VDZMlvc2HE 我用DeepSeek写全国一卷作文标题,我发现还是得学好语文啊 attach_img folder_new
高考全国一卷作文标题出炉,“难”上热搜! 我用DeepSeek来写全国一卷的作文标题,看看它写的怎样样? 先来看看DeepSeek的深度思索,它以为主题是“沉默与发声”的辩证关系,这超出了我的预估,与专家解析的主题“ ...
最后发表: VDZMlvc2HE@ 2025-6-8 19:52 163 0 2025-6-8
BLpt8N DeepSeek微信版小程序运用教程!新手必读! folder_new
开启 AI 新世界的大门 —— 添加小程序 DeepSeek 微信小程序是一款基于先进人工智能技术的运用,能为我们带来便捷且智能的交互体验,无论是解答疑惑、获取信息,还是寻求创意灵感,它都能成为得力助手。如今,就 ...
最后发表: BLpt8N@ 2025-6-8 19:45 119 0 2025-6-8

快速发帖

还可输入 80 个字符
您需要登录后才可以发帖 登录 | 立即注册 qq_login

本版积分规则

阅读排行更多+
用专业创造成效
400-778-7781
周一至周五 9:00-18:00
意见反馈:server@mailiao.group
紧急联系:181-67184787
ftqrcode

扫一扫关注我们

Powered by 职贝云数A新零售门户 X3.5© 2004-2025 职贝云数 Inc.( 蜀ICP备2024104722号 )