AI大模型

    今日:0| 主题:3034
收藏本版 (2)
发表新帖
0qCf manus-从表象到本质 attach_img folder_common
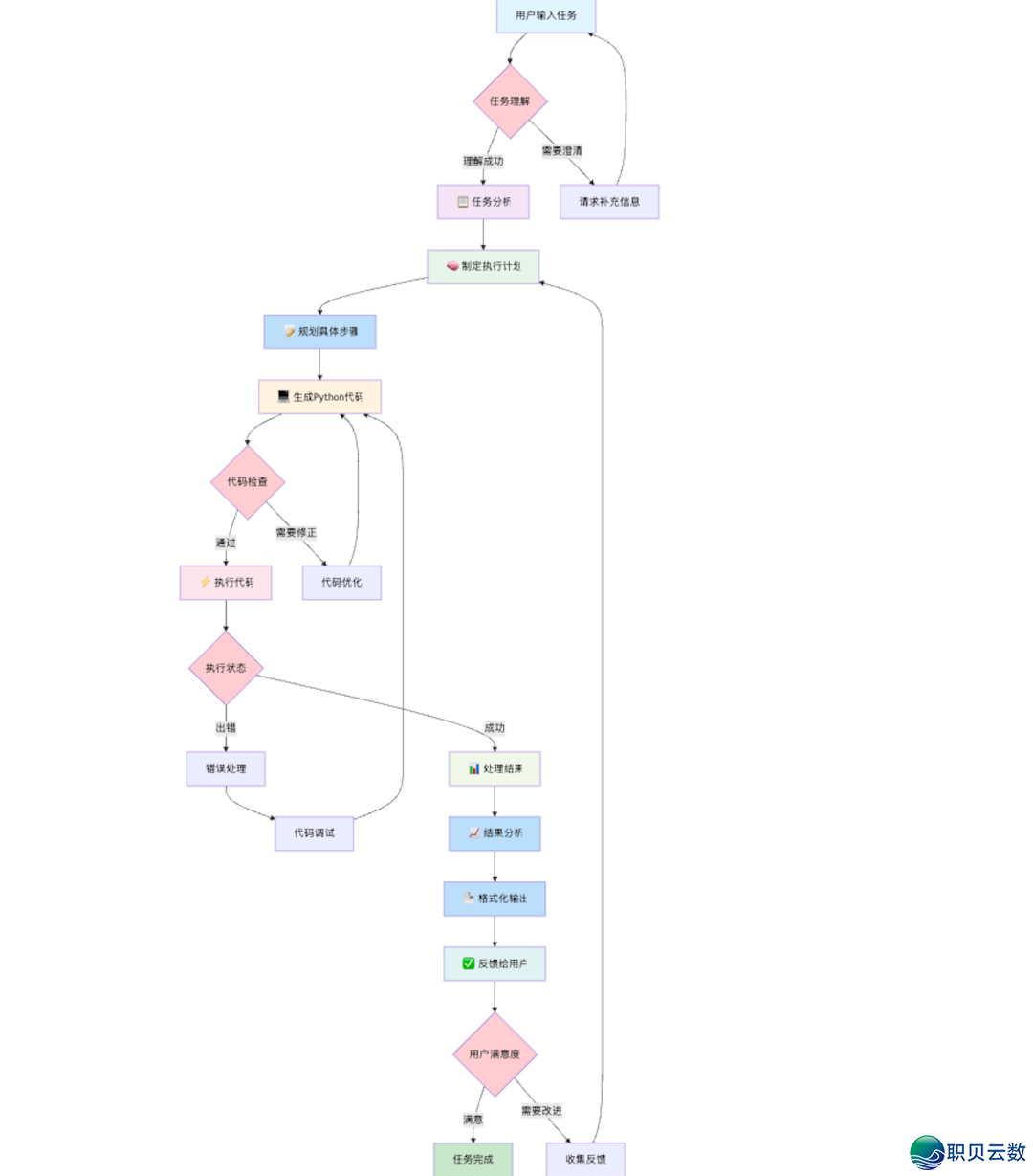
manus是一个能自主规划并执行义务的系统。也就是”从一句话到最终义务完成“ ## manus的一个基本逻辑是:① 从一句话扩展生成n个执行步骤 ② 为每个步骤设置完成形态(未完成/完成) ③ 依次执行当前的义务 ④ 前往 ...
最后发表: 0qCf@ 2025-9-25 00:08 94 0 2025-9-25
2TWRsXY3o 【转载】AI代理的上下文工程:构建Manus的阅历教训 attach_img folder_common
原文:https://manus.im/zh-cn/blog/Context-Engineering-for-AI-Agents-Lessons-from-Building-Manus 在Manus项目的最后阶段,我和我的团队面临一个关键决策:我们是应该运用开源基础模型训练一个端到端的智能体模 ...
最后发表: 2TWRsXY3o@ 2025-9-24 12:17 80 0 2025-9-24
jilidfTu 国产AiPy干的美丽,完爆Manus! attach_img folder_common
你能否曾幻想过,你的电脑里住着一位“全能管家”? 你对它说:“帮我分析上个季度的销售数据,做成图表。” 它不只能听懂,还会立刻打开Excel,编写脚本,处理数据,最后“啪”地一下,一份精巧的可视化报告就出如 ...
最后发表: jilidfTu@ 2025-9-24 12:16 107 0 2025-9-24
WYW6u9 约请码G6qw,本地版Manus终于来了!免翻直接用!超爽! attach_img folder_common
本文由阿刚同窗原创 欢迎关注公众号“阿刚同窗” 如今的AI层出不穷,让人有些眼花纷乱,在运用各大AI的时分,我置信大家一定有想过:能不能有个工具让AI在我的电脑上协助我们完成一些义务?而不是让我一句一句的讨 ...
最后发表: WYW6u9@ 2025-9-23 12:09 77 0 2025-9-23
kDBivAx 本地收费版Manus太强了!当前找软件不用上吾爱了… attach_img folder_common
前言 说起Manus,我想只能用十二个字来概述:一夜爆火、稍纵即逝、逐渐消逝 但这并不代表着通用型AI智能体就是一个噱头。就比如明天这个软件,只需你安装,立马就能知道“甩手掌柜”几个字怎样写!最重要的是它 ...
最后发表: kDBivAx@ 2025-9-22 12:14 118 0 2025-9-22
BGM Manus总部搬去新加坡了,智谱清言的AutoGLM 沉思感觉不错,而此次豆包新发布的“超能形式”还是真香啊! attach_img folder_common
2024年,是文本生成视频之年。 年终的时分,《中国信息技术教育》 2025年01期《生成式人工智能及其教育运用前瞻》一文中,自留地君以为,2025年能够是智能体之年。 3月6日,Manus带着全球首款通用型AI智能体的光环 ...
最后发表: BGM@ 2025-9-20 08:28 90 0 2025-9-20
fSh5o 深度|a16z Agent工具实测:Manus/Genspark全能但生成工夫是硬伤,垂直工具赢在细节与效率 attach_img folder_common
图片来源:a16z 在AI办公工具的新浪潮中,一个新的概念正迅速走向舞台地方——Agentic消费率。这已不再是单纯的自动化工具,而是AI以“工作伙伴”的身份深度嵌入日常流程,从撰写邮件到制造表格,从生成PPT到整理会 ...
最后发表: fSh5o@ 2025-9-19 19:57 87 0 2025-9-19
BGM 国内收费可用,本地版Manus终于来了! attach_img folder_common
兄弟们,还记得几个月前全网爆火的Manus吗? 当时它的约请码被炒到了几万元一个,甚至被广大网友称之为“下一个DeepSeek”,可就在短短几个月后,Manus团队当机立断的撤出了中国,成为了一家新加坡公司. ...
最后发表: BGM@ 2025-9-19 10:43 98 0 2025-9-19
KoVPKB8er8 国产AI智能体Manus爆火,光谷创业故事引关注 folder_common
最近,科技圈又出大旧事!一款名为Manus的国产AI智能体一夜之间火爆全网,仰仗弱小的交互才能和多范畴运用优势,迅速成为大众热议焦点。令人惊喜的是,这款爆火AI的背后,是一位从光谷走出的延续创业者——肖弘华。 ...
最后发表: KoVPKB8er8@ 2025-9-19 02:22 98 0 2025-9-19
Ph55Ox Flowith、超级麦吉、Manus 产品对比及运用指南 folder_common
一、产品核心功能对比 维度Flowith超级麦吉(Super Magic)Manus定位画布式AI创作协作平台开源一站式AI消费力平台通用型义务执行AI Agent核心功能二维画布多线程创作、Oracle自动化义务、知识花园多Agent协作、可 ...
最后发表: Ph55Ox@ 2025-9-18 18:40 123 0 2025-9-18
ECSGk4 全网详细解读AI大模型技术原理!! attach_img folder_common
大模型是指具有大规模参数和复杂计算结构的机器学习模型。 本文从大模型的发展历程出发,对大模型范畴的各个技术细节停止详细解读,供大家在了解大模型基本知识的过程中起到一定参考作用。 一、大模型的定义 大言 ...
最后发表: ECSGk4@ 2025-9-17 15:12 467 0 2025-9-17
jGuGBg 带你梳理AI大模型知识点 folder_common
AI大模型是什么 AI大模型是指具有宏大参数量的深度学习模型,通常包含数十亿甚至数万亿个参数。这些模型可以经过学习大量的数据来提高预测才能,从而在自然言语处理、计算机视觉、自主驾驶等范畴获得重要打破。 AI ...
最后发表: jGuGBg@ 2025-9-16 17:16 486 0 2025-9-16
DDeEB0 Manus概念龙头-估值深度数据:佳都科技、昆仑万维、汉得信息、泛微网络 attach_img folder_common
根据佳都科技(600728)、昆仑万维(300418)、汉得信息(300170)、泛微网络(603039)公开披露数据,对4家公司估值分析数据统计如下: 公司概况 公司引见 其中上市工夫最早的是佳都科技,至今已超过29年工夫。上 ...
最后发表: DDeEB0@ 2025-9-15 20:49 86 0 2025-9-15
VWI 小白也能懂!AI 大模型是什么?工作原理一文说清 attach_img folder_common
在AI技术飞速发展的明天,生成式AI、监督学习、Transformer、大言语模型等术语频繁出如今我们的视野中。这些技术终究是什么关系?又该如何系统了解AI大模型的知识体系?本文将从概念定义、技术关联到核心原理,逐渐 ...
最后发表: VWI@ 2025-9-15 11:31 463 0 2025-9-15
jilidfTu 一文讲清:大言语模型的关键技术:模型预训练、适配微调、提示学习、知识加强和工具学习等 attach_img folder_common
大言语模型技术次要包括: 模型预训练、适配微调、提示学习、知识加强和工具学习等。 1.1 预训练 高效预训练策略。其次要思绪是采用不同的策略以更低成本完成对言语大模型的预训练。 1)‌优化义务设计‌:在预训练 ...
最后发表: jilidfTu@ 2025-9-14 15:26 408 0 2025-9-14
WijgmVR Manus联创张涛:最可怕的不是“产品没人用”,而是“有一部分人在用” folder_common
耗死你的不是一个差产品,而是一个不好不坏的产品,永远有一小撮人对此有需求,他们的需求细分,且要求定制化,导致你无法让产品标准化,只能收着一点点的甲方资金,做着繁重的定制化需求。 那么公司将永远在困死在 ...
最后发表: WijgmVR@ 2025-9-13 19:42 106 0 2025-9-13
0qCf 一个阅读器插件处理国内如何运用manus attach_img folder_common
前段工夫Manus开放注册了,无需约请码,但是只能在国外运用。明天教大家如何在国内运用Manus。 原理:运用阅读器插件,修正央求头中的“X-Forwarded-For”字段为8.8.8.8,绕过其对原始访问IP的检测,从而不触发页面 ...
最后发表: 0qCf@ 2025-9-13 14:00 125 0 2025-9-13
SP0u 结合 Manus+n8n,Bika 想让每个人都拥有属于本人的 AI 团队 attach_img folder_common
AI 产品越来越多,AI 的才能也越来越强,不过我们好像并没有变得更悠闲,而是更忙了。由于要在各种 AI 产品之间切换,写各种提示词以及做各种修正等。 于是自动化成为最近一些 AI 产品最核心的一个价值点,像 n8n、 ...
最后发表: SP0u@ 2025-9-13 12:31 95 0 2025-9-13
BGM Coze手搓Manus?Manus原理及搭建讲解来了! attach_img folder_common
往年国内AI圈最大的两个事情,一个是DeepSeek的发布,另一个就是Manus的首发。 还记得往年三月份的时分,有一天早晨,忽然被一条爆火的视频刷屏冤家圈,一切人都在讨论一条新发布的视频 - Manus。 第一眼看到这个 ...
最后发表: BGM@ 2025-9-13 03:35 109 0 2025-9-13
EhYOQnHRL manus 手机版 attach_img folder_common
Manus 手机版是由中国 AI 初创公司 Monica 开发的一款通用 AI 代理运用。以下是其相关引见: 下载通道迅雷云盘丨下载链接: 分享文件:manus手机版(先保存再运用) 链接:https://pan.xunlei.com/s/VOZh4IZgAtzAc ...
最后发表: EhYOQnHRL@ 2025-9-13 02:52 93 0 2025-9-13

快速发帖

还可输入 80 个字符
您需要登录后才可以发帖 登录 | 立即注册 qq_login

本版积分规则

阅读排行更多+
用专业创造成效
400-778-7781
周一至周五 9:00-18:00
意见反馈:server@mailiao.group
紧急联系:181-67184787
ftqrcode

扫一扫关注我们

Powered by 职贝云数A新零售门户 X3.5© 2004-2025 职贝云数 Inc.( 蜀ICP备2024104722号 )