taojin168 抖音运营数据在哪看?抖音运营数据分析表 folder_common
抖音运营数据有两个目的:找出成绩和处理成绩。通常普通的抖音用户可以看到的数据包括播放数、点赞数、评论数、转发数、粉丝数5项。 1.抖音播赞比 播赞比反映抖音短视频在流量池内受普通用户的欢迎度。播赞比也就是 ...
最后发表: taojin168@ 2022-12-31 11:17 536 0 2022-12-31
taojin168 玉米社:抖音玩法和运营机制,学会这些技巧,轻松上抢手 folder_common
抖音玩法和运营机制,学会这些技巧,轻松上抢手。 一、抖音账号权重 很多人抱怨,新发布的作品为什么引荐量那么低,我们在发布视频前,最好是先做养号的动作,就是像正常人一样刷抖音,并且给本人喜欢的作品点赞、 ...
最后发表: taojin168@ 2022-12-31 11:17 390 0 2022-12-31
taojin168 开源项目:羚羊-抖音运营平台,基于Vue+抖音开放平台+小白开放平台+PhalApi开源框架的抖音运营管理平台 attach_img folder_common
羚羊 - 抖音运营平台 体验地址:http://www.yesapi.top Github项目地址:https://github.com/yesapicn/yesapi_douyin_platform 运转效果截图 登录页: 首页: 我的视频: 粉丝页: 关注页: 统计 ...
最后发表: taojin168@ 2022-12-31 11:17 726 0 2022-12-31
taojin168 抖音运营全套视频教程零基础入门到知晓短视频带货课程 attach_img folder_common
  去年夏天,我在做自在职业者时发现了抖音,我很猎奇它能否可以成为一个运营平台。但在我制定营销计划之前,我需求本人了解它。从此末尾了我对短视频的新痴迷,本文会分享一些抖音运营的视频全套教程。      ...
最后发表: taojin168@ 2022-12-31 11:17 444 0 2022-12-31
taojin168 富华力鼎:抖音运营小技巧 folder_common
  如今随着电商的发展,很多人都会为了发展而选择入驻到各大的电商平台之中去。其中抖音作为流量池,自然是吸引了很多人。但是大家在做短视频运营的过程中,都会遇到各种各样的成绩。   接上去和小编一同来看看 ...
最后发表: taojin168@ 2022-12-31 11:16 452 0 2022-12-31
taojin168 抖音新号怎样疾速涨粉(8种抖音运营吸粉技巧) folder_common
往年是互联网+分享经济的时代,“两微一抖”已逐渐成为各行各业的营销标配。但对抖音还懵懵懂懂的你,能否急需一篇能疾速掌握抖音技巧的干货,让你学会如何疾速增粉。 1、抖音算法 抖音的算法,其实是一个漏斗机制, ...
最后发表: taojin168@ 2022-12-31 11:16 345 0 2022-12-31
taojin168 两周的抖音运营我发现了什么? folder_common
上周四的早晨,闲来无事刷抖音,忽然一个接上去扼杀了我三天睡眠的想法一闪而过,刷了这么久的抖音我为什么不试试本人发布呢? 说干就干,那天早晨,我在网站上查询那些抖音运营的阅历帖,掌握了抖音基本的算法后。 ...
最后发表: taojin168@ 2022-12-31 11:16 329 0 2022-12-31
kGADorA3 抖音:运营与商业形式分析 folder_common
小编以为在短短视频行业,抖音是一匹黑马,成功没有偶然。随着用户增长逐渐降速,抖音末尾加快了变现步伐。和昔日头条一样,抖音的商业化变现,将会逐渐依赖于信息流广告。本文将简单分析抖音的运营与商业形式。 01 ...
最后发表: kGADorA3@ 2022-12-31 11:16 317 0 2022-12-31
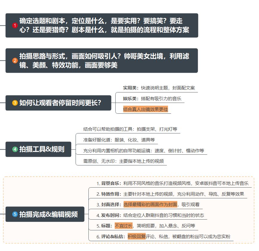
taojin168 Xmind抖音运营分析框架体系 attach_img folder_common
总以为做技术要比运营高端,但是一切的业务都脱离不了运营,而运营分析很重,不只仅只是说你拿到一堆数据咔嚓两声就处理了。关键取决于你的分析思想。 ...
最后发表: taojin168@ 2022-12-31 11:16 273 0 2022-12-31
taojin168 抖音(8种)标题写法,你与上抢手之间只差一个标题!(抖音运营) attach_img folder_common
工欲善其事,必先利其器是说:工匠想要使他的工作做好,一定要先让工具锋利。比喻要做好一件事,预备工作非常重要。 8种一学就会的抖音抢手标题写法揭秘,你与上抢手之间能够只差一个标题!抖音运营相关文章:抖音运 ...
最后发表: taojin168@ 2022-12-31 11:15 462 0 2022-12-31
taojin168 【方案分享】2022政务类抖音运营方案:政务短视频号运营指南.pptx(附下载链接)... attach_img folder_common
省时查报告-专业、及时、片面的行研报告库 省时查方案-专业、及时、片面的营销策划方案库 近两年抢手报告合集(按月度收费下载)【干货】2021社群运营策划方案.pptx抖音平台新媒体百问百答 大萧条降临前的几大征兆 ...
最后发表: taojin168@ 2022-12-31 11:15 333 0 2022-12-31
taojin168 抖音内容运营全解剖,看这一篇就够了 ! folder_common
抖音的火爆曾经不用多说,作为短视频的头部APP,抖音玩法曾经从微信手中夺走不少用户工夫,成为新的“工夫黑洞”。 比如:“中毒了,我每天早晨要刷2个小时”,“下一站,逃离微信,上抖音”… 一个企业运营抖音的 ...
最后发表: taojin168@ 2022-12-31 11:15 388 0 2022-12-31
8PSoKs86y 抖音运营初期、中期、后期养号实操技巧和方法 folder_common
 一、抖音养号——初期   1. 设置头像:注册抖音账号时,要保证一机一卡一号,避免频繁的切换账号,注册终了之后,先设置一个简约明晰,具有辨识度的头像。留意:不能频繁更换头像,暂时先不要修正抖音号。   2 ...
最后发表: 8PSoKs86y@ 2022-12-31 11:15 242 0 2022-12-31
TZl5Kn 电商抖音直播公司KPI绩效工作运营计划表 attach_img folder_common
电商抖音直播公司KPI绩效工作运营计划表 网盘文档下载地址 https://pan.baidu.com/s/1-84XBRLhJl89GDX_7kXWSw?pwd=4ehb 讲一个非常高效的写作方法叫双流工作法,这个是我特别推崇的一个写作方法。我前段工 ...
最后发表: TZl5Kn@ 2022-12-31 11:15 430 0 2022-12-31
qZd6UJz 抖音号运营爆量爆单技巧 attach_img folder_common
泛知识付费2.0时代,短视频、直播间成为了知识传播的重要阵地,只需有技无能货,不论是行业大咖,还是知晓某范畴的普通人,都无机会成为大众的“教师”,依托输入视频、音频等内容课程来知识变现。而抖音生态,无疑 ...
最后发表: qZd6UJz@ 2022-12-31 11:15 454 0 2022-12-31
kDBivAx 你毁了多少个抖音号?分析了600个抖音号总结的阅历。抖音运营 attach_img folder_common
看到这篇文章的你,不管你是抖音运营也好,还是抖音用户也好或者是抖音创作者都行。你如今拿起手机看看你的抖音号,你觉得合格吗。抖音用户不需求思索这些,抖音运营人呢?你的账号或者公司账号,你运营的真的合理吗 ...
最后发表: kDBivAx@ 2022-12-31 11:14 425 0 2022-12-31
taojin168 抖音小店运营计划书怎样写?运营技巧及入住条件材料 attach_img folder_common
抖音小店是抖音电商为商家提供带货工具,可以协助商家拓宽内容的变现工具产品 。提供线上电商店铺处理方案,协助商家拓宽内容变现渠道,提升流量的价值的一站式商家生意运营平台。用户可直接下单、用户可直接转化成 ...
最后发表: taojin168@ 2022-12-31 11:14 304 0 2022-12-31
taojin168 让运营人员相见恨晚的抖音自动化数据分析方案 attach_img folder_common
让运营人员相见恨晚的抖音自动化数据分析方案 数据统计发现,目前抖音的用户数已超过5亿。流量时代,很多企业末尾涌进这个庞大的流量池,基于抖音可以经过直播电商和广告投放等方式来发掘商机。但是新机遇面前也是 ...
最后发表: taojin168@ 2022-12-31 11:14 290 0 2022-12-31
DQTWNo 抖音运营规则讲解系列(4):涉嫌药物,刀具器械被封丨国仁网络 attach_img folder_common
亲爱的冤家,大家好,我是猫哥,专注互联网创业项目8年之久,至今也还在这条道路上向前驰行,也是我们独一弯道超车的机会。 短视频自媒体也是我们团队从18年年终末尾操作的项目之一,到如今也还在运营中,由于我们 ...
最后发表: DQTWNo@ 2022-12-31 11:14 388 0 2022-12-31
taojin168 抖音短视频APP——运营策略梳理 attach_img folder_common
本文试着梳理一下抖音APP运用AARRR模型的运营策略。 —— 2019.9.15 一、产品运营策略 1、A(Acquisition)获取用户 (1)经过线上渠道停止导流 初创期,抖音在美拍和秒拍都有建立本人的官方账号,将本人平台上 ...
最后发表: taojin168@ 2022-12-31 11:14 309 0 2022-12-31

快速发帖

还可输入 80 个字符
您需要登录后才可以发帖 登录 | 立即注册 qq_login

本版积分规则

用专业创造成效
400-778-7781
周一至周五 9:00-18:00
意见反馈:server@mailiao.group
紧急联系:181-67184787
ftqrcode

扫一扫关注我们

Powered by 职贝云数A新零售门户 X3.5© 2004-2025 职贝云数 Inc.( 蜀ICP备2024104722号 )